朝圣者客栈

 找回密码
 立即注册
搜索
热搜: 美赫巴巴
查看: 12155|回复: 0

地球使用者的朴门设计手册

[复制链接]

主题

帖子

0

积分

管理员

Rank: 9Rank: 9Rank: 9

积分
0
发表于 2014-8-15 16:37:33 | 显示全部楼层 |阅读模式
时值又一年的政协和两会,转基因大战争辩如火如荼,看着地球生态日益被破坏的现在,人类的物质文明已经走到了颠峰,人类已经不能再继续走工业文明这条路了。
地球需要更多的绿色,作为地球的居民(我们对地球只有使用权没有产权),朴门是这个世界所有问题的解决之道。
鉴于这本书的重要性,遂决定把购买来的繁体版做成简体版,利益更多的人,希望有更多的人可以了解朴门永续设计并去学习这门课程,拯救地球并自给自足,让它回到伊甸园的状态。
整理的过程不会很快,因为有图有文字有表格,所以请耐心等待。

在此感谢:待打

地球使用者的朴门设计手册
第1章
开始朴门永续设计
  在你开始动手做朴门永续设计前,让我们来了解它的历史和创建的基础。
  朴门永续设计是由澳洲人Bill Mollison与David Holmgren在1970年代发展出来的,目的是为了响应工业以及农业系统导致地球上土壤、水和空气污染、动植物的绝种、不可更新能源的减少,以及毁灭性的经济体系等等。
  Bill和David重新集结关于动植物和社会体系的古老智慧、技术与知识,并加入新的科学知识。产生朴门永续设计,一种不需要剥削环境与社会就能永续丰盛的新生活方式。尽管朴门永续设计有许多部份看起来似曾相识,但它综合性的紧密架构与模式是新鲜而振奋人心的。
  不同于现代科学的简化论,将每样事物化约到最小的成分,朴门永续设计正是建立于生态之上,研究生物与环境之间的交互与依存关系。朴门永续设计让我们了解生物之间是如何密切协调,涉及的内容包含实际有形的植物、土壤、水、动物系统、野生动植物、丛林再生、生物科技、农业、森林、建筑以及社会上的经济、土地权、生物圈、正确的谋生之道与收入等议题。
  你会如何解读,并如何将这些主题放进设计中呢?观察、分析与整合就是你的工具,结果就是应用设计过永续的生活。
  朴门永续设计有许多不同的定义,来看看这一个:「经由生态学和设计来创造永续的人类居所,朴门永续设计是一门土地使用的哲学与途径,它将微气候、一年生多年生植物、动物、土壤、水管理 与人类需求交织连结在复杂的生产性小区内。」(出自Bill Mollison与Reny Mia Slay合著的《朴门永续设计介绍》(Introduction Permaculture)
  诚如Mollison说的「朴门永续设计是…与自然合作而不是对抗,…注重系统的全部效用而不是只有一种产出;让系统自行进行演替。」
  朴门永续设计的主要特色是:
  > 综合传统知识与新科技,让乡村或城市皆能同时应用受惠。
  > 遵循自然,以自然为模范来设计永续的环境,以提供人类基本需求、社会与经济基础设施,这三者也回馈来支持我们的永续环境。
  > 鼓励并提供我们能力与机会,让我们在面对本土或全球许多难题时,汇集成有觉知的解决方法。

为什么要从事朴门永续设计?
  朴门永续设计是社会无法提供的创意替代选项,它打开了一扇门,引领我们走向更简单却更有质量的生活。而且,因为每个人都能够操作,它也提升我们的能力,完全没有年龄、性别、宗教、教育或文化上的障碍。
  你会从小处着手,因此规模和经费都不成问题,不管你只有1平方公尺或100万公顷的空间,朴门永续设计都可行。当你和地球紧密行动,并为如何对待地球负起责任的时候,你会在许多的正面回馈之下获得更多。假如在你的人生中,你建造或改建了一个简朴却不产生污染的家,栽种自己的食物、复育土壤及照顾自然植被,你将拥有一个充实、富有创意且有趣的生活和更多个人的自由、满足与自主。
  要成为一位朴门永续设计师,透过这本书,你需要在工作中完成下列四项任务:
  1、做一份房子和土地的调查清单。
  2、执行土地的基地分析,并详细载明优缺点。
  3、完成土地的最后设计与执行步骤,来达成朴门永续设计的目标。
  4、定期观察和纪录。

了解模式
  模式语言是学习朴门永续设计的基础。所有的生命都依循着诞生、成长和死亡的模式,生命的模式是动态的,且每一种生命都有自己的生命史,从几分钟到上千年皆有。岩石、风、太阳、海洋、星辰与河流也都依循着模式存在。一种模式可以包含在其它模式之中,模式也会重迭在时间与空间之中。
  某些模式比其它模式更为常见。因为模式,生命方能存在且永续生存,举例来说:
  洋流的模式带来季节变换,也带来果实的成熟和种子的散播。自然就是一连串时间与空间的模式组合,你可以观察自己的土地,学习阅读这些模式来了解它们是如何运作的。当你注意到一种模式时,仔细观察它如何运作与演进,例如每当清理土地之后,野草总会开始生长以保护并改变裸露的土壤。
1-0.jpg
  所有的模式都有数学上的关联,动物筑巢与盖窝、江河流向和树木分枝皆是根据数学上的关系--如:六角型蜂巢。
  大自然有几种主要的模式:圆形、螺旋型和网型,而这些都可以由数学来解释。有趣的是,建筑和音乐也像自然界中的模式,建立在数学关系的基础上。这些数学关系通常都是以比例来表示,好的设计通常依循下列几种模式:
  > 对称与不对称,形状与模式上的平衡
  > 自然比例
  > 模式上的模式和模式内的模式
  > 模式的重复
  > 现存模式的应用与整合
  自然界中所有的模式都包含时间因素。模式是一连串的事件所组成,所以是不断重复且通常可以预测的,例子包括地球年年绕行太阳、季节性降雨、种子的传播以及动物的迁徙等等。

1-1.jpg
上图:显示的即是一天当中太阳的移动和影子之间的模式。
  模式也可以是方向性的,如沿着道路层层生长的野草、沿着等高线挖凿的集水沟、沿着山谷流下的河流、沿着河岸堆积的沉积土、种子的季节性发芽以及森林的生长等等,它们经常因为某种因素而启动,如温度、降雨、日照长短、海拔、土壤酸碱度等。
  这些启动的因素通常有时间上的模式,也和其它的自然变量相关,例如土壤温度和种子发芽,日照长短和花朵的绽放。

我们的伦理任务是:
  > 了解模式
  > 寻求和谐的问题解决方式
  > 增加并保护资源
  > 达成特定的设计成果。
我们的设计目标:
  > 顺应既存的模式
  > 应用模式来达到特定结果
  > 了解并善用边际(两种生态系或微气候交界处)效应
  > 控制空气与水的流动
  > 了解时间也是模式的一种
如果没有设计目标:
  > 会出现许多规模和比例上的问题
  > 可能造成环境破坏或恶化,如导致种子的病害。

应用关于模式的知识
  利用你或其它人关于模式的知识,可以提高生产力,保护你的设计,提供灾害的缓冲并减少资源的使用。
  把你做的观察和时间连结起来,例如豆荚会在非常热的天气里爆裂,就能将基地设计得更有效率。藉由注意在地的时间循环与模式,并根据它们来操作,就能更精确地把各个元素放在对的位置,与自然的合作也会更为密切。
  大部分的传统策略与技术都是在了解在地模式后所发展出来的。
1-2.jpg

上图 是朴门永续设计中最为常见的一些模式。
  有一些特定的形状或模式运作得非常好,在朴门永续设计中经常使用的一种--波浪状。
  波浪状的边缘长度比起直线长很多,通常用来设计步道和钥匙孔植床。

  另一种是圆形,它是一种很好的模式,因为在同样的面积下,圆形拥有最小的边缘。假如你希望节省资源,像干燥地区的人们一样,圆形植床就非常适合,它非常节约资源,也为植物提供良好的保护。
  当你需要多种微气候和直立式的生长以节省空间,或是在复育野地时,需要植物彼此保护使其稳定生长,螺旋形式就是很适合的选择。需要选择尺寸的时候,你可以应用模式来做出正确的选择。
  举例:你是否曾听说在小庭园种大森林或是在沙漠里盖大水坝,在空旷风大的原野上种植一小丛灌木,或是在种植小苗时搞错所需空间吗?
  这些错误 常常肇因于不良的设计,例如没有水源或人力维护的大花园,或是需要运作得很有效率又要保护水和土壤的小农场。

实作练习
  要培养朴门永续设计能力的关键技巧是观察,观察对于定义问题、判定基地的潜力和模式、确认它们的来源以及把事情做对是很重要的。
  记得在模式中寻找关联。准备一本观察日志和几枝彩色笔来记录你所看到的事物,也许你也会加一点素描或照片或是使用沙子、土壤或黏土为你的观察做一个模型。
1、记下季节、日期和年份
2、然后观察:走出户外或从窗户看出去,记录下你所看到的,记录可以像这样:
> 新生的红色嫩叶如同桉树上的光芒
> 两只白背噪钟鹊栖息在桉树上
> 大量云朵从西方飘过来
> 新生的石南花从原来的花上头冒出来
> 路边的草地都开满了花朵
> 金合欢也冒出新芽
> 薄荷丛开完花了
> 第一只灰胸绣眼鸟来了,停留在车轮棠树上
接下来,使用你其它的感官做进一步观察:
> 你听见了什么?
> 你闻到了什么?
> 你感觉到什么?
3、连结你的观察,例如在干燥炎热的日子里,红蜘蛛增加了。
4、每天重复这样的练习,直到发现模式为止
5、寻找你之后执行设计可能需要的资源,这些资源常常是别人不要的东西,像是旧砖头、废木材、稻草、除掉的草,或是一些你想用来嫁接的老果树。记下它们的位置、品质和可能的用途。
回复

使用道具 举报

主题

帖子

0

积分

管理员

Rank: 9Rank: 9Rank: 9

积分
0
发表于 2014-8-15 17:08:16 | 显示全部楼层
第2章 
朴门永续设计的伦理基础

  伦理提供一种责任上的引导,是一种广泛的道德标准或行为准则,可用来测试想法及策略。想想看:土壤学家真的对土壤做了好事吗?想想化学肥料和农药,如果科学家都怀有伦理而不仅是研究目标,情况会有什么不同?
  下面列出的是朴门永续设计的伦理,它们并没有优先顺序,每一项都一样重要:
  > 照顾人
  > 照顾地球
  > 重新分配多余给有需要的人(种子、财富、土地等等)
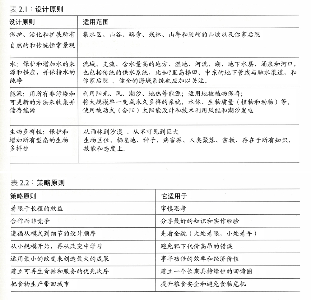
  原则可适用的范围比较狭窄,因为它们比较像是一套特殊的准则。原则定义伦理的界限。每个人都会比较容易同意伦理,但对于原则大家就会有不同的意见,因此原则也会随着时间改变。Bill Mollison过去曾经提出一套原则,后来又提出一 套;最近David Holmgren也有另一套原则,其中有些和Bill Mollison有所重叠。
  因为急于修复和再生地球的自然系统,所以我也曾经用不同的方式整里了朴门永续设计的原则。
  我将这些原则分为三大类,是我相信在开始一块基地的有效复育时最优先的原则。这三大类是:
  设计原则
  策略原则
  态度原则
  在表2.1和表2.2中,设计原则和策略原则已根据行动的优先级排列好,如果你想的话也可以重新整理。
  应用这些原则的最好方式,是把它们改成问题来询问自己,
  例如:
  > 我是否在设计中的各个层面都考虑到水、能源以及生物多样性的永续性?
  > 我有和大自然共同合作吗?
  > 我是否从小处着手,且做得正确?
  > 我是否从水和能源开始?

设计原则
  设计原则是建立在大的生态主题上,例如水、能源和土壤,这些都是支持生命的重要元素。

2-1.jpg

策略原则
  这些原则减少了因设计错误而导致对环境的负面影响,并确保自然系统中的基本元素被好好保护,以及资源被适当地使用。它们帮助你在最开始的时候就尽量做到对的事情,而非之后再来矫正。
态度原则
  最后这一类的原则可以扩展你在分析、设计和实作上的视野。你的设计会影响到许多不同的元素,态度原则让你更意识到这些元素的价值。它们可以精粹并澄清你的设计工作(参
2-2zin.jpg

朴门永续设计的实践
  朴门永续设计不是空谈理论的研究,而是关于行动,关于改变行为,也关于应用在土地和社会上的技术。不过,光凭着伦理和原则当然很难想象一个朴门永续设计的世界会是什么样子
  图2.2提供了一幅朴门世界的文字图像,从这张图,你可以想像一个朴门永续设计的农场、阳台、小区或地景看起来会是什么样子吗?
  朴门永续设计使用了很多策略和技术来帮助原则,策略是随着时间来执行的技术,它告诉我们如何和何时要做什么事情。虽然所有朴门永续设计师都会认同同样的伦理和原则,但是他们的策略和技术往往是差距颇大的,因为不会有两个环境是一模一样的,有限的想像会限制住这些支持伦理和原则的策略及技术的发展。

2-3.jpg
实作练习
  1、接受你的生活方式应负的责任,简化生活,让自己更能自给自足,牢记未来和节省资源。
  2、在观察日志中写下影响你最大的原则,以及你如何在生活中应用这些原则。将最吸引你的原则和理由,还有你认为最具挑战性的原则及为什么,也另外列一张表。
  3、仔细观察你的住处,并和朴门永续设计的特性表做比较,符合的项目打勾。
  4、尽量列出你农园中的所有动植物,并确实找出它们的名字,这是对于多样性现况的一种评估。一阵子之后,你还会知道如何增加多样性。
  5、利用特性表将你理想中的朴门地景视觉化,并透过写一首诗,做一幅拼贴,制作模型、画画或素描等任何适合你的方式来了解它。
  6、从现在开始,支持在地小农所种植、非卡车运输、在地生长(即生物区域)和有机的食物。

第二部 朴门永续设计中的生态主题
  你现在已经了解了朴门永续设计的一些基本概念。
  大部分的科学,包括现代农业和园艺,都是依循简约法则来发展。
  所谓的简约法则,是把每件事情分开来,例如土壤、植物和昆虫都成为各自独立的专门科目,之后也不被视为整体中的一部分,也就是说,各个项目之间的关联和周边效应的研究是被忽略的。
  在朴门永续设计中,我们看的是物与物之间的关联和彼此的影响。
  本章会先做区分,仔细地探究各元素,之后再让它们整合起来运作,达到1+1>2的效益。
  在第二部中,我们会先来看看针对整块基地设计时的一些重要主题,你才能学会如何发展一套「整体基地的水资源计划」或「整体基地的土壤管理计划」或种植计划。
  同时,你也能针对基地设计进行全面的分析。在这个部分,我们也将学习下列几项知识:
  > 生物圈和世界上其它地方传统的土地利用方式
  > 土地利用不当所造成的影响
  > 传统文化崩坏的原因
首先,我们必须从一些生态概念开始
001726vcv11nsoca1ahnsd.jpg
回复

使用道具 举报

主题

帖子

0

积分

管理员

Rank: 9Rank: 9Rank: 9

积分
0
发表于 2014-8-16 08:57:31 | 显示全部楼层

第3章 生态学--生命的网络

生态学是研究各个自然系统及它们之间的相依互赖性与相关性的学科。
而生态系指的是一个生物社群,这些生物彼此互动,也与所在的环境互动而共同营造出复杂且能维生的自然系统。
  过去30年来,生态学及宇宙学的研究引进了「嵌入式生态系」(nested ecosystem)概念;在此概念中,不同的微气候镶嵌在同一个生物区域、又镶嵌在地球的生物圈,接着是嵌入太阳系,再嵌入银河系…等等。换句话说,各地系统在某方面是独立自主的,但我们直到最近才开始了解它们还彼此相依互赖,每个层次的系统也都有与生俱来的复杂性。
  生态学家相信所谓的「生态准则」,意即人类是生态系的一部份,且必须认清人与生态系之间的相关与相依性。朴门永续设计常被称做「培养而成的生态」,是因为朴门的目标是促使人类社会的整合及转型,使人们活在永续而高生产力的生态系中,让自身利益与生态共同利益并行不悖。
我们的伦理任务是:
  > 设计生态系,将具生产力的物种数量最大化。
  > 有效地使用能源与物质。
  > 使生态系迈向长存不朽。

我们的设计目标是:
  > 保留基因多样性
  > 尊重所有物种的生存权利,以健全生态系的结构。
  > 允许生态系在变动的情形下进行演替--大地会包容一切。
  > 在维持物种及其栖息地永续的前提下善用它们,不阻碍重要的生命进程。
  > 设计自给自足的系统,让所有的需求得到满足。

如果没有设计目标,会:
> 瓦解系统自给的能力。
> 变得倚赖非再生能源的人造工业系统,
例如,单一作物的工业化农业,灭除了生物多样性而造成生态系瓦解。
森林滥伐对于生态的破坏效果更大,因为与其并存共生的其它系统也会连带崩解,造成的毁灭性以数倍计,如同抽掉金字塔的底层会导致时间与空间上的一连串效应,
举例如下:
  > 违背基本且未知的自然法则
  > 河川难以承载农用化学物因而窒息死亡
  > 全面伐林造成侵蚀,且干扰降雨模式
  > 干涸的湿地使候鸟失去栖息地
  > 大气层充满过量的有害气体,造成全球自给自足的封闭系统暖化

自给自足的封闭系统
  每个自然生态系都被视为是自给自足的封闭系统,因为所有需求都能在系统内部互动的过程中得到满足,这些需求包括了虫害管理、物种生长所需营养、温度调节、土壤的生成与维持、风的控制、授粉、萌芽、修剪,都无须依赖人力管理或外来资源进场干预,一个经过妥善设计的朴门系统几乎可以达到相同的条件。
  请见图3.1的香蕉圈,这是一个经过设计与培养而成的生态系案例。

1.jpg
1、金合欢为香蕉提供防风保护
2、种子供养鸡只,并覆盖住地表,为土壤增加养分。
3、金合欢的需求是杂草控制与养分补充。
4、成长中的香蕉会吸收多余的养分,并捉牢土壤使其免于侵蚀流失,茎能保住水分。香蕉需要防风林和虫害控制。
5、鸡会吃掉香蕉的所有害虫(做为蛋白质来源),从香蕉底部取得水分,其粪便提供养分,并吃掉金合欢的种子。
6、鸡只需要水、种子与保护。

健康的生态系能发挥下列功能:
  > 创造并支持生命
  > 藉由多样的过滤物质来净化空气、水,甚至可过滤掉毒素
  > 经由碳和氮的循环来调节大气
  > 利用微生物制造土壤
  > 管理病虫害
  > 让系统生生不息
  > 创造高度整合且协调的完美结构
  > 成为自给自足的封闭系统。
你将会学到如何把以上的功能概念转化成为具体实践的方法,
举例来说:自然湿地可以净化水,所以生物性的水质净化需要近似湿地的设计。


盖娅(地球的名字)
  盖娅理论由核能学家James Lovelock在1980年代所提出来。他假设地球如同一个有生命的超级有机体,历经了长期的地质演化,如同其它有机体一般,本质上能够自我调节以维持健康。
  在这个理论中,Lovelock以器官的说法解释地球维持生存与健康不可或缺的要素,比如森林就像可以过滤并净化水的肾脏;海洋是肺;河流是血液循环系统,岩石像骨头…等等。当器官损坏,地球这个有机体的生命就遭受严重威胁,每一个器官都与其它器官密切相关,其中某个器官生病就会影响其它部份,例如森林受到破坏时,会导致地球的大气层与水文系统失衡。
  器官所能承受的破坏有限,一旦达到临界点,它们就会衰竭崩溃,Lovelock认为当全球的森林覆盖率低于30%时,其他系统也会随之瓦解。在朴门永续设计中,我们的目标是净化水质、保护河流、并且维持或创造40%以上的永久林覆盖率。
  Lovelock也指出,我们应该把人类对土地的影响,视为病毒对有机体的影响一样。这个理论已经获得广泛认同。如果这个理论是对的,那么我们的未来将是非常不幸的,所以我们必须审视、监控并管理非再生资源的使用状况。
  以下两个原则可以指引我们:
1、预警原则--对于任何重大或破坏性的现象,在未被证实错误之前,我们应该慎而视之并有所作为;
此原则也适用盖娅理论,是道德面的设计基本准则。
2、跨世代的公义原则--所有未来的世代都拥有跟我们一样能享有食物、干净的水、空气和资源的权利。


我们的生态足迹
  自从书第一版问世以来,测量生态足迹成为众所皆知、令人振奋又实用的概念,可用来了解并比较人们对地球与各种资源的影响。
  生态足迹是了解个人、市镇或国家使用资源的测量法,包含能源、水、食物、衣着、建材、交通运输的使用,每个项目都会换算为公顷来呈现。人类没有借口不去了解我们消耗了哪些地球资源,既然生态足迹能够测量出来,就能降低它。降低生态足迹是朴门设计的目标之一。
  任何人都能计算自己的生态足迹,现在的学童都已在定期计算其生态足迹。若要满足所有人的需求又维持自然进程的永续,每个人的生态足迹应该是2.5公顷。当今澳洲人的生态足迹是7.6公顷,依照这个比例,我们得需要三个地球才能满足所有人的需求。
  生态足迹越大,代表耗用的地球资源越多。
  例如,在印度孟买,一个靠捡拾垃圾为生的孩子,几乎没有生态足迹;但在荷兰阿姆斯特丹,一个孩子的生态足迹可能高达9公顷。平均来说,每位荷兰人的生态足迹是7公顷,我们的世界无法负担这种程度的消耗。这个现象表示许多国家输出资源,也掠夺其它地方的资源,包括石油、木材、热能、粮食与衣物。
  以阿富汗为例,生态足迹极小,它的生产几乎自给自足,人们自力造屋、种植大部分所需要的食物、交通运输量低,并没有过度消耗非再生能源,对生态系造成的污染或负担也较小。相较于大多数国家,这类国家更接近自给自足的封闭生态系。
  参阅网站:www.myfootprint.org,并试着计算你的生态足迹。在实践朴门永续设计一年之后再试算一次,你将发现你的生态足迹降低了。
  先从降低最大的那根「脚趾」或某个元素开始,如果是水,就从水开始。如果是交通,那就减少它。
  「食物里程」的概念应用来降低因食物而造成的生态足迹,它计算食物如何运输,及必须耗费那些资源才送达你手上。我们必须知道所吃的每一样东西的食物里程是多少。
  第三种重要的生态测量比较困难,但是已被用来计算某些产品,它就是测量产品的「生命周期成本」或叫做「从摇篮到坟墓的成本」,通常会把所需耗费的总能源都算进去,包含:
1、原始材料来源
2、加工制造
3、包装、运输、营销
4、废弃时的处理
  这种算法被称为内嵌式能源成本。然而它也可以用别的方式计算,例如,生产一公升的瓶装水需耗费200公升的水。它就是瓶装水从摇篮到坟墓的成本,或真实成本,包含找寻水源、抽取、净化、装瓶、运送、包装、最后丢弃瓶子,再加上这些过程对气候变迁造成的影响。
  一枝铅笔从摇篮到坟墓的成本是一枝原子笔的30%。
  一根订书针比一根回形针的成本还高,因为后者可以重复多次使用。
  每件物品都有从摇篮到坟墓的成本。同样的产品其包装越繁复,成本就越高。
  购物时,记得选购生命周期成本较低的产品,并抵制其它高成本的产品。


网络新科学
  网络科学是一门最新的科学,在2004年才有清楚的定义,主要是在解释生态系统的复杂性和稳定性。科学提出熵(entropy)这个说法,基本上就是万物皆会崩解。根据此理论,若对宇宙不加以干涉,它将会自生自灭,退化并趋向瓦解或愈来愈高的分歧和随意性。
  然而,在朴门永续设计里,我们所见到的正好相反,随着生态系的演化,所有东西使自身迈向愈来愈高的发展模式和复杂度。在生活中,我们可以从一个万物断裂的世界迈向万物连结的世界;例如,从腐烂的有机质变成堆肥过的腐植酸。
  根据网络新科学,网络的整合与复杂性必须依赖同步性及网络的存在。科学家们发现,成双和三链接会先产生,它们被称为「节点」。当这些组合成链接,会在短时间内出现一个超大构件,形成巨大,称为「群集」的三维网络。所以我们从一个无序混乱的状态进入万物相连的秩序。那个发生变化的点叫做「临界点」或「相变」。
  当水变成冰,其临界点是0摄氏度,水中所有的分子形成冰。节点和群集使一切的事物都形成网络,包括知识、流行、疾病、养分循环、电网,蟋蟀的叫声,神经系统和道路。
  节点和群集支配着大自然。这样的网络结构非常有效率地传递讯息,也使我们得以理解结构崩溃的原因和方式。假如把一组含有大量链接的群集移除,会出现一连串的故障,系统会崩溃瓦解。这解释了为什么若你移除一个关键物种如蜜蜂,蚂蚁或某些植物,系统将迅速衰败的原因。
  因此,在花园或农场,某些物种是节点而某些是链接。
  雏菊家族作为一个节点,是许多昆虫的造访对象,而蜜蜂是它的链接。若节点被毁坏或没有被纳入设计规划里,会怎么样呢?我们如何创造节点并将它们连接起来?即便我们所知不多,我们还是要确实将所理解的放进设计中。
  朴门永续设计向来都很敏锐地知道节点与链接,并且在物种之间创造链接,特别是关键物种。但是我们现在为它取了名字--网络科学,这给我们更清晰的概念,并有了语汇可将它纳入我们的设计思维,让我们了解到物种彼此之间的链接数量,比单看他们的数量来得重要。

生态系如何运作?
  生态学是一门新兴科学,我们对它的认识非常少。但无论如何,其中有些基本概念对设计师很有帮助。
穿梭生态系的能量流动
  所有的生命形式都必须仰赖能量进行活动,初始能量来自于太阳产生的光能,植物经由光合作用捕捉光能并将其转变成化学能,例如:碳水化合物、醣类、蜡、脂肪等,这些东西会被生物吃掉,然后提供它们能量(如图3.2)。
2.jpg
  所有的生物系统内,都有能量在其间穿梭移动,从太阳(天空里的巨大发电厂)到植物(初级生产者〕,然后到吃种子、草、树叶或水果的食草动物(消费者)及各式各样的有机体,草食动物再被食肉动物吃掉,等一切腐败后,终结在蚯蚓(分解者)的肠子,最后,剩余的能量在此处被细菌释放为二氧化碳和水。
  图3.2呈现了能量流动,穿梭在名为食物链的系统。透过植物的栽种,不管是菜园或森林,就开始从太阳捕捉能量,然后能量以各种路径通过所有生物,形成网络的网状组织。
  能量会从你的系统消失(例如当你把树叶和草从末端割除时),你也可以将它保存并再利用(使那些割除物堆肥)。当你意识到能量的流动,便可以多次使用它。当你把坏掉的水果喂鸡时,它制造的粪便就成为花园的肥料,你这么做就是在善用能量。

物质循环
  物质包含所有的元素和分子,它们构成气体、维生素、蛋白质、矿物质和其它生命的养分。世界上物质总能量守恒不变,然而每个元素都可以转变为其它形式。
  例如,铁以不同形式分别存在血液和岩石中,由于它的形式变化,便能够在各种生物间循环。
3.jpg
  地球上所有的物质循环,都会通过生物及非生物(如空气、岩石、树木、动物等)。物质循环由太阳所驱动,并受能量流动所促成。循环周期可以很快,如图3.3的氮循环简图所示,也可以像铀一样缓慢。

过剩造成污染
  任何系统若有超过其所需的剩余,就会造成污染,无论是未燃烧的气体,水中化学物,外来种动物或噪音皆然。污染可算是失败的人为设计。
  在物质循环中,投入物若没有充分利用就成为生物性累积,也是一种污染。没有被农作物吸收的过剩磷肥,进入河流会助长有毒藻类的滋生,在这种情况下,沿着水道两侧密集种植树木,能有效地吸收具污染性的过剩物,并把它们变成有价值的产物。
  当人们释出大量无法被轻易纳入网络中的物质,我们就干预了自然循环,DDT是其中一项。DDT只能不断经由食物链持续累积,最终堆积在人体脂肪中,不能再分解成更简单的物质。
4.jpg
  在某些情况下,当物质变得有毒时,就导致生物毒性。
  举例来说,存在岩石中的无机汞理应为良性,但移动进入食物链后,会转化为有机汞,在大脑中累积,最后摧毁大脑。在日本的水俣市,无机汞被扔进水俣湾,被鱼类吸收后进入食物链。由于人们吃鱼,造成了8万人生病或死亡,如今这个病称为水俣病。
  许多产品有标示生物可分解(biodegradable)。理论上,这意指一种物质将被分解成另一种可进入食物链的物质。然而,很多时候物质仅是被打散,但由于数量过于庞大而变成生物性累积。
  例如:来自家庭肥皂的磷酸盐,虽然溶于水,但是数量大到无法在循环系统中被吸收,于是就成为土壤和水道的污染物。
  在朴门永续设计中,我们会建置养分循环。藉由善用动物、堆肥、覆盖物和仔细挑选的植物,扩大被循环物质的范围,并在某些情况下加速养分循环的过程。

食物链和食物网是生态系的结构
  能量流动和物质循环,都是经由食物链与食物网而产生,使生态系得以运作。
5.jpg
图3.5显示从国王鹦鹉到蚯蚓是一条连结,称为食物链。当多个食物链彼此连锁时,就形成食物网。
  不同食物网会组成生态系。一个小而脆弱的食物网仅拥有少数的物种和链接,所以非常容易受损。生态系的结构越复杂,它的稳定性和强度就越高;能量流动和物质循环愈有效率,生态系自给而永续的能力就愈强。想象一片一万公顷的小麦田,只具备极少数的物种和脆弱的结构,易受害虫、冰雹、干旱、洪水等灾难而崩溃,运作效率也极低,需要仰赖农夫投入大量的能源、燃料和肥料,无法独自存活。
  朴门永续设计的系统中,建立恢复力的关键是生物多样性,包含彼此相连结的物种、生态利基与栖息地。经过朴门设计的小麦农场有多个小区块麦田,并由混合物种建构成的防风林所保护,所有必要养分以各式有机的型态供应,如绿肥作物和覆盖作物。
  如果你不知道上述作物,请参考<第6章 土壤>。

演替与限制因素
  由于不同因素的作用,地球上生态系的范畴很大。限制因素可能是温度、降雨、土壤、日照的长短、海拔及与海洋的距离。这些因素常会降低、抑制、或减缓生物的成长。
  以生态系中的植被来说,气候是最主要的决定因素,其次则为土壤。
6.jpg
  图3.6显示垂直轴的物种多样性及横轴的时间向度。
  地表经过自然或人为干预会裸露,此时由草主宰,接替而来的是草本、灌木、小乔木和大一点的树木,最后将会有森林出现,这个过程称为演替。演替的发生是由于每一种植物都会改变土壤内的养分结构,为下一个类型的植物预作准备。
  任何干扰都会迫使演替倒退。另一方面,随着愈来愈多的物种加入,生态系的稳定性也愈加强固,例如:先驱树种提供防风林功能,保护晚到而较弱不禁风的植物。
  在朴门永续设计里,进行演替式种植的时候,应先采用在当地生长良好的本土植物及动物,接着,设计能够调节限制因素的设施,以增加物种的数量和种类。要记住,每个生态系统是镶嵌在其它生态系统中,而非单独存在,你的设计也会影响基地外的环境。

间种
  间种是透过组合物种,节约有效地善用空间与时间。你可以用下面方式达成:
  > 密集地种植,直到看不见地表,这样可遮住阳光以抑制杂草。在树冠下种植喜阴的植物,让藤蔓攀爬上果园的树木,并且将农作物间种,这就是所谓的空间间种。
  > 种植不同作物,如此一来,当苜蓿生长期快结束时,紫苜蓿也即将成熟,这就是所谓的时间间种。
  另一种稳定生态系统的方法是更有效率地使用空间:省略草和草本的演替,直接种植灌木(见图3.6)。这些植物称为先驱或栽培树种,它们能够生存于贫瘠的土壤,提升土壤养分并保护新的苗木,这是用来重建雨林的主要技术。
  在设计地景时,你的目标是尽量沿着时间轴前进,并远离干扰轴。

生态交会区
  在两个或两个以上生态系相交的边缘处,称为生态交会区。
  此处的生态极为丰富并具高生产力,比如:海洋与陆地相交的河口地、河流与陆地相遇的边缘;道路与树丛交会处等。各个生态交会区都比单一生态系中央具备更多热能、水、温度和物种等因子。
  生态交会区影响收成和设计。虫害管理,杂草控制以及我们与野生动物的关系也受到影响。朴门永续设计会尽量增加边缘效应,以创造更多的微气候,作法包含采取波状边缘的花床、水产养殖系统和中水输送技术。

生态社群和相对位置
  「生态社群」一词是朴门永续设计用来指涉互助合作的植物社群,它们互相支持,帮助彼此蓬勃成长。通常,它们是在相同条件下于同一个地方发展,
  例如(这些同伴作物):豆类、玉米和南瓜相互扶持,它们自然地发生,在野生系统中亦然如此;合欢树和尤加利树在一起能生长良好;豆科和甘蓝家族互相帮助,共同茁壮。某个原住民的语言以waru这个字来描述此概念,鸟、虫、树和蜘蛛共同构成一个waru。
  相对位置存在于整体设计中,你安置各个元素,使它们对应彼此及其它部分,
  例如:若将菜园配置接近厨房,每天你都会走过,你将更能妥善照顾且更频繁地采收;你可以将堆肥也放在那里,并供给回收的水。当每一部分都能节省时间、工作和资源,这样的相对位置就是有效益的。如果你把菜园放某个角落,堆肥则在远远的另一角,相对位置不佳,你会工作地很辛苦。

人类的角色
  我们很清楚自己是消费者,但仅仅如此而已吗?
  我们有能力可以作为土地与资源的监护人。监护人负有照顾的责任,对于亲近土地的人类而言,这是一个古老而熟悉的想法,藉由承担起守护地球的新角色,或许我们能成功地节约使用地球资源,以度过这场危机。
  要重新认识地球现有生态圈的独特性和脆弱性,并体认人类在其中所扮演的角色,朴门永续设计并非唯一的方法,但却是最周到和具有延展性的。

实作练习
  下面的练习将帮助你活用前述理论。
1、坐在你的花园里,寻找一条食物链或食物链的一部分。
若你觉得这很困难,就去观察一只鸟,看它吃什么,或在植物上找一片被啃食过的叶子,看看你能否找出是什么生物在吃它。

2、看着你的堆肥桶,并描述有哪些生物栖息在里面,把它们画下来或列出一张清单。
在冬季和夏季看到的生物一样吗?

3、依季节计算在花园中所有的物种。
现在就开始,每三个月算一次。
数字变动暗示你生态系的稳定度。
你可以将页面绘制如下:
7.jpg
4、回到朴门永续设计的原则,思考哪一项对降低你的生态足迹有立即性影响?
你会如何应用这个原则?

5、接下来的一个月内,记录每一项你从花园外面带入的东西,也就是种子、水、肥料、植物、覆盖物等等,这是评量你的系统自给自足的程度有多高。

6、你知道你的生态足迹吗?
如果不知道,现在去把它算出来,然后问问别人,他们的生态足迹是多少?
回复

使用道具 举报

主题

帖子

0

积分

管理员

Rank: 9Rank: 9Rank: 9

积分
0
发表于 2014-8-16 09:15:39 | 显示全部楼层

第四章 水的奥妙

水即生命
水的管理是朴门永续设计最重要的主题之一
而且,无论过剩或不足,水很可能是21世纪最大的议题

  对地球上大部分的人来说,干净的饮用水不再是可免费取用的了,城市附近的河川或湖泊通常是不可饮用的,而用氯和氨杀死水中病原体的处理方式更意谓着:人们必须为安全的饮用水及眼前的健康问题付出代价,长期使用消毒剂的副作用更是未知。
  河川、湖泊、湿地、地下蓄水层、沼泽地的水,都因为灌溉、家用、矿采、工业发展等而枯竭了,甚至这些水源地被用来倾倒废物。
  淡水是世界上最关键性的资源,有些生物可以不需氧气而存活,但就目前所知,没有一个生命可以没有水而存活。然而,人们将水的存在视为必然,而难以理解水在人类于地球之存续中,扮演了如何关键的角色。
  这个世界的水量是有限的,水不断地在液态、固态、气态的变化中循环,从海水变成雨水,结为冰,进入河流、土壤,然后回归大海的循环方式,是太阳系之中独一无二的。
  然而,全世界的水供给量中,只有3%是淡水,其中又只有0.03%是我们可以取用得到的,其余的,都被锁在冰帽、云层、植被、地下水层和土壤中。狂欢派对结束了,我们正进入一个水量衰减的时代--不是干旱来临,因为干旱代表降雨量会回到之前的平均,而是平均年降雨量持续、逐渐的减少。在你的有生之年,水量的上升或减少取决于全球暖化,比如说气候变迁或全球暖化,可以解释澳洲东部水荒上升20%,几起洪水和热带陆地东岸几处暴雨的现象。
  基于水的性质,朴门永续设计必须要遵循用水安全的警戒原则,设计基地时必须考量,水的供应量及品质会立刻并持续下降,而水的成本会急剧上升。
  朴门永续设计两个用水规则:
1、不超支当地的水预算--用水量不超过当地降雨量
2、重复使用并回收水
我们的伦理任务是:
  > 尊重水和水源
  > 接受省水和维持水纯净的责任,并为了地球生命共同体的未来,增加生态系统中的储水量。

我们的设计目标是:
  > 执行用水审计
  > 设计省水策略,并且在水流出系统前,尽可能重复使用它。
  > 确定系统里有两个以上饮用及烹调用水的来源。
  > 开始执行雨水收集方案,在土壤、水塔或蓄水塘中储水
  > 设计可以复育侵蚀地的水系统
  > 处理水的问题时,从源头开始
  > 减缓水的流动
  > 回收并净化水
  > 创造有植被的地景,以防干旱或洪水。
  > 将须灌溉的一年生作物改成多年生的树作物。
  > 替未来世代收集更多的净水。

如果没有设计目标:
  > 对水抱持不尊重的态度,会导致对水资源的挥霍超用及污染。
  > 化学污染物以酸雨的形式从天而下,污染了河川、湖泊、土壤,
    诸如汞、氨和酸类等化学物质,也从工业区流入了河流及海洋。
  > 农业中肥料--尤其是磷肥的过度使用,造成地下水污染,或河水优养化。
  > 水被细菌或病毒污染的原因,常是用水曝气不足、缺乏日照或系统过度负荷。
    细菌和病毒的毒性是快速又可见的,例如伤寒、霍乱,而化学污染物则可能在长至20年以后的癌症或心脏病变中才显现。
  > 整个系统--动物、植物、土壤都可能被污染。
  > 矿业使用极度不合理的水量,并且污染河川水及地下水。


水为我们做了什么
  环境是水的合法使用者。不论是拦堵或排掉水,我们都在剥夺自然环境的权利,而此举终将影响我们自身。大自然利用湿地、河川、沼泽、土壤和地下水,来调节植被、气候并抵抗干旱。
  现代企业却将一切本末倒置。没有任何一种液体对人类的功用比水来得广泛而多元。
  表4.1只列出了一些而已。
  各种形式的水供应与释放之间有着错综复杂的关连,对循环中一部份的伤害会影响到其它部分。
  例如,森林砍伐造成海平面上升,海平面上升造成土壤盐化,土壤盐化造成沙漠化。
  冰帽和冰川溶解提高了海平面,而影响了海岸和鱼类的繁殖场。

1.jpg

执行用水审计
  为确保水资源安全,水量必须足以供给一整年饮用、烹调及各种洗涤的需求。
  菜园的浇溉则可用中水。
  朴门永续设计的重要主题中,不论是水、能源或食物,都会要求两种以上不同的来源,以免其中之一遭到破坏、污染、甚或遭窃。
  因此,若使用水塔,应该要有两个较小的、而非一个大型的水塔,或者,可以同时使用自来水搭配水塔,或是受保护的池塘搭配水塔,诸如此类等。
  记住,只要能掌控流入的,那么,就连池塘的水也是可以过滤、煮沸供饮用的。
  一般说来,饮用及烹调用水可被视为头等级;
  卫浴、菜园和洗涤物品用水则是次级。
2.jpg
图4.1
水源及风险
  > 自来水供应的弱点是,它有流失、枯竭、中毒、限水和无法掌控的价格调涨等可能性。
  > 虽然城市中水塔或雨水的品质不定,但在浇灌菜园、清洗机械、车辆、狗或马桶冲水时,仍可用它来取代自来水。
  > 泉水有可能枯竭
  > 河水不可靠,也不安全
  > 井水属于大地,并肩负特殊功能。井水可能碱化或枯竭。在东南亚和许多其它地区,井水的使用造成了砷的问题
    在印度东岸则有盐度的问题。未来世界上大部分的政府都会以计量供给的方式,收取井水使用费,
    联合国儿童基金会也一反过云以井水为唯一水源的焦点,转而视井水为补充性水源供给,以期减轻开发中国家的井水问题。
  > 融雪的水道可能被拦截,雪水也有可能在上游处受到污染。
    澳洲的新南韦尔士已下令每栋新屋必须装设水塔,一旦水塔的水被用在洗衣机或抽水马桶时,水资源管理单位便会给予一笔丰厚的回扣,以补贴其费用。
    l图4.1呈现了城市或郊区住宅中,水流入时是干净的、流出时却是肮脏的状况。

如何计算你的水资源安全需求
  为确保水资源安全,你必须知道:
  > 你可以从雨水获得的水量
  > 你的用水量
  > 最长干旱期中,你需要储存的水量
  大部分的人不知道自己的用水量,不知道自己土地上每年下了多少的雨--所谓的年降雨量以及其分布状况。我们的用量是否大于降雨量?如果是,有一天我们将会把水用尽?
  大部分的人也不知道一旦水被使用过后,将流向何处、被如何处理?要能够回答这些问题,你必须进行所谓的用水审计,也就是测量流入和流出基地的水量,其结果将会揭露你正在透支用水或是可以维持平衡。
  如果你仰赖自来水供应,你可以预期未来几年水费将大幅上涨;同时,就算限水还未发生、也迟早会开始。借着确保自身的水资源安全,你可以保护自己不受价格上涨或供应质、量的不稳定性所影响,也就是遵守了朴门永续生活鼓励自给自足的原则。
  要知道你每日用水量,可以参考上一次的水费账单,或像Rob(见图4.2)一样,一桶一桶地计算,或像Leanne(见表4.3),研读水表。
3.jpg
  Rob以及来自留拉的朴门实践者Leanne都因而看到他们家中最大量的水用在何处。
  图4.2是Rob一周的纪录,他也将其与雪梨平均用水量并列比较。藉此,他理解到用水量的减少可从何处着手,哪些改变会省最多水。
  你也需要知道可收集的水量。要找出这个数目,作些简单的计算是必要的,需要年降雨量,你的屋顶面积以及最长的无雨期。表4.2呈现了我的三人家庭的水资源计算,我能够度过6个月干旱期而生活无虞。
  2003年雪梨严重干旱,我所有的邻居们都必须买入昂贵的水,而天降甘霖的那一刻,我却还有一缸的存水。
  图4.2示范如何计算储水需求量。现在,你可以自己计算确保水资源安全的储水量了。每个人都应该知道每天个人的用水量,应该知道自己用的水何去何从。
4.jpg

你该用多少?
  世界卫生组织(WHO)公布,每个人每天需摄取2公升的水,洗衣服、洗碗、洗澡每天消耗45公升的水量,加州人平均一天用掉1000公升的水。不久前,澳洲西部的居民,用水量如上所述,他们的用水都来自井水。结果,井水耗尽了,如今,他们的处境非常危急。
  因此,如果你的用水量大于可收集的水量,该怎么办?你可以:
  > 以扩大屋顶面积的方式增加雨水收集量,或收集屋顶溢流的水并将之导入蓄水池或池塘。
  > 藉省水的方式减少用水量,或者,净化并重复使用所谓的「中水」。以色列和新加坡都有高度发展的程序,可将中水净化到高标准的纯净度,以供重复利用。据说,新加坡的水可供七人重复利用。


中水以及水塔溢流
  这两者都是被利用不足的水资源。
  例如,我的计算显示,我每天有120公升的中水(每周840公升的中水)流经我家,这些中水来自洗衣机、浴室和厨房。马桶的水,称为黑水,则被排除在外。所以,我每周大概有500公升可用来浇灌菜园、温室或作其它用途。洗衣机的中水可以借着覆盖物下方的浸种软管导入菜园。
  500公升的水量在干旱期间,对于一个管理良好的菜园来说是足够的,然而在降雨时,回收500公升的中水,却是不容易的。
5.jpg
  加上平均降雨量,水量很容易就太多了,特别是你希望达到零迳流或排出干净的迳流,这是一个减少用水量的用力理由。大量从村落、乡镇和城市所排出的中水污染了河流与海洋,就是因为环境无法有效稀释和净化这些过多的水。
  我尽力模仿自然来管理我所有的废弃物,包括中水,Rob重新将多余的水引导到菜园里,并藉由在车道边营造排水沟以及沿着等高线设计蜿蜒的走道等方式来净化排水;他也在旱季时将水储存在水桶里使用。
  如果你将储水桶放置在离地一定高度的地方,水就会因重力的注满,你就能节省能源。如果你使用马达,那就装设高定压池,且一天只要打水一次。


一个澳洲家庭十年来的用水审计
  表4.3是Leanne家两个大人和两个青少年的用水审计,根据这些数字,他们针对减少用水而做了一些改变。
  Leanne说:“所有离开我们家的水都会流经哥顿瀑布(Gordon Falls)而直接进入雪梨集水区,这是影响我们所有决定最重要的因素。因此我们尽力将沉积物和含有养分的迳流减到最少。”
  Leanne找出下列几个会造成大量用水的因素:
  > 没有控制菜园蒸发量的措施
  > 过度使用上掀式洗衣机,每天要用掉300公升的水
  > 没有装置节水设备
  > 没有规范淋浴的时间
  Leanne将她家十年来的用水和支出记录都保留下来。因为她所采取的节水措施,让他们的家庭用水量降低了30%,但是支出看起来却没有改变,这是因为这十年间水费大幅上涨的缘故。刚开始他们的用水量非常地高,但费用却相对便宜。
  Leanne家采取下列策略之后,他们的用水量开始下降:
  > 十年间,他们开始建立大型的菜圃,并持续以覆盖物来保持水份。
    直到今天她已经散布了90立方公尺的植物碎屑,57捆的紫苜蓿,并持续回收自家修剪下来的落叶残枝来作为堆肥和覆盖物。
  > 因应气候状况选择植物种类。
  > 更换前开式洗衣机,把用水降到每天65公升。
  > 安装节水设备:两段式冲水马桶(4.5公升和9公升)和节水莲蓬头(每分钟10公升)。
  > 他们只在海滨假期之后洗车(约每年一次)。
  > 他们只为蔬菜、柠檬树和刚种的灌木浇水(只到生长状况稳定为止)。
  依照Leanne的说法:“约在2000年时用水量又开始攀升!刚好是我们两个孩子决定他们不要再一起泡澡而要分开淋浴的时候。这个情况一直维持到2004年当我们强制要定时淋浴的时候,接下来用水量就逐渐下降。除非旱季,否则我们的菜园一直都很繁茂。”
  为了确保用水会一直保持最小量,Leanne拟定了一个「大计划」。
  > 冲马桶遵循「如果是黄色让它更醇厚,如果是棕色再冲掉」策略。
  > 将淋浴时间减少到三分钟(30公升)和洗头时间五分钟(50公升)。
  > 确保刷牙的时候水龙头是关着的(将用水从2公升减少到250毫升)。
  > 在房子安装水塔
  > 为鸡舍设置排水沟和储水桶,所收集的水供应菜圃、鸡的饮水和鸭的池塘用水。
  > 调查中水利用的可行性。
  > 持续为菜园铺设覆盖物(可以从当地的园艺公司便宜购得残枝落叶)。
  以我的、Rob的或Leanne的计算为范本,进行你自己的用水审计。假如自来水供应发生问题,或发生长期严重的干旱,你是否能保障自己的用水安全呢?


减少用水量
但仍拥有优质生活
  朴门永续设计在水方面的首要原则是减少用水量,且在所有用水流出你家系统前尽可能地多次重复使用。
  表4.4列出了一些节水策略,不过你也可以再想一些其它策略。

净化并重复使用在地水资源
  以色列的城市中水有70%都在处理后重复使用在农业方面,其实有很多简单的策略可以重复使用并净化在地水资源,这有赖于模仿自然的设计且符合朴门永续设计在水方面的第二项原则:确保水在流出你的土地之前,必需经过你系统的生物性过滤和净化。
  自然藉由下列方式净化水:
  > 减缓水流以增加沉积作用
  > 透过覆盖物和土壤过滤水
  > 让水流经河里的石头来增加含氧量
  > 利用阳光杀菌
  > 让水流经植被

在水流出你的土地之前,可利用下列技术来过滤与净化:
  > 当你将中水引导到农园时,让它缓慢地在覆盖物下流动。
  > 只在你的家庭用水中加入你会想吃的东西--简单纯净的、不含磷或低磷的肥皂。
  > 利用地形的高低起伏以重力来让水流动。
  > 在雨季时储存水以备不时之需。
  > 洗澡用的热水可以储存起来,再引流用于暖房和温室或使用在洗衣机。将洗衣机放在低于浴室之处,洗澡水就能提供第一次洗衣使用。
  > 在出水口装设滤水器并定期清理。
  > 如果你用池塘储水,池塘不要太深,让阳光能够杀菌,而吹来的风可以增加水中的含氧量。
  > 重复使用在地水资源的最好方法,就是将水储存在生物体中(你农园中的动植物),一个多样性高且密集种植的后院农园或妥善植林的农场,其生物体中的储水量会比一块草皮或光秃秃的土地多很多,这些水资源能够以覆盖物、果实和柴薪等种种形式回收。你所设计的系统和采取的策略应该要能增加水的储存量且持续回收很多年(参见图4.4)。
  如果你没有使用太多的化学物质,土壤和植物都拥有净化水质的功能。
  所以尽量选购与使用你所能找到成份最单纯的肥皂,可以简化你的采购,也能让你的家更为安全。
  制作你自己的洗涤剂来清洁和洗衣,并使用醋来洗碗。
7.jpg

研拟整个基地的水资源规划
  你需要设计整个基地的水资源规划目标,才不会浪费太多的时间和资源。这会是一个大尺度的设计,而且会牵涉到土地上所有水的配置,这样整个规划才会和谐顺畅地运作。你需要去思考水如何在你的土地上流动,如何被储存起来,又是如何流走以及怎样的状况在未来才是最理想也最永续的。
  水储存和利用现况是你的用水分析,而你所画出来的设计就是你的永续计划。要做到这一步,你需要更了解水,而不只是用水审计而已。
  在基本规划中,你需要提出整个基地的水资源分析,并含括下列几项特点:
  > 水如何来的--以及这水的风险和品质
  > 水从哪里来,例如鸡棚、菜园的溢流、屋舍、车库等等。
  > 水如何被储存--167公升的桶子、水槽与其尺寸,池塘等等。
  > 水在哪里被利用--浴室、洗衣间、厨房(湿的地方〕。
  > 中水的质与量--每星期700公升单纯只含有肥皂、洗发精等等的水。
  > 中水往哪里去--茅草床、菜园、地下等。
  仔细看看我整体基地的水资源规划,我做了一份规划的鸟瞰图(见图4.5),你可以看到房间的配置,还有侧面的外观(见图4.6)。
  也帮你自己画一张类似的规划图,你使用哪些策略和技术来减少用水?
  持续纪录你的用水量。


乡下土地的水资源策略
  水是选择一块土地时很重要的参考因素,也就是说,在购买之前,你必需知道此地的降雨量、水的分布、径流、溪涧、水坝、河流和流域管理状况。如果可用的水太少,农耕就会让人觉得非常挫折;如果水被污染了,你会很想离开这个地方。
  尽量好好规划你的农耕事业,你才能够在你的用水预算,也就是你的平均降雨量下生活。
  下列这些朴门永续设计的策略可以帮助你达到这个目标。
  当你在一块农地上从事与水相关的工作时,自给自足和自我修复的单位是集水区。最好的水资源管理策略是,一特定地形土地上的所有农夫共同合作储存水并引导水的流动,让大家都能受惠于所有斜坡上的水源,这也是重新复育一块农地的最好方式。如果自己单独作业,农夫的规划容易因为其它农夫不同的作法而受到破坏。所有的农夫都需要足够的水,而一集水区的重新植被与分享所获得的好处,大于单单一个农夫的能力所能达到的。
  身为一位农夫最重要的两项当务之急是管理水并储存水。
管理水的关键目标是:
  > 在所有的储水箱储满之前,不要让任何一滴迳流水从你的土地上流走。
  > 减缓水流。
  > 尽量重复使用水。
  > 尽量在水的源头就处理过多水的问题,
    如在你的步道上方或集水区上方。
  > 使用生物过滤或生态池来净化水。
储存水的关键目标是:
  > 扩大土壤的储水量,因为这是最有效也最省能源的储存方法。
  > 扩大生物质量(动物和植物)中的水,因为这种形式的储存方法最容易取得。
  > 使用尤曼的关键线(Yeoman's Keyline)(见41页)将地表的水储存在小水坝和池塘中。
  无论在小型大型土地,都能使用这些技巧。乡下的大型土地通常需要使用机械,在农园中徒手使用工具即可。

8.jpg
增加土壤中的水含量
  大部分你所接触到的土壤都会以自然植被的形式含有少量的水,你的主要工作就是增加土壤中的含水及其涵养水源的能力,这也是重新复育土壤的第一步。
  开始的时候先尽量在基地的高处收集水,松开土壤深处的底土,但避免将表土翻到底层(见图4.7),然后将植物种在松过土的沿线上。树木的根系每年约会脱落25%,这些和土壤中的微生物加起来,就成为土壤中可以涵养大量水源的有机质。
  接下来建造集水沟渠。
  集水沟渠可以减缓水流下斜坡的速度,让土壤有时间吸收水。集水沟渠会沿着一地使用A形水平仪或其它调查所得出的等高线来建造,任何从集水沟渠溢流出的水都会被下一个集水沟渠所拦截(见图4.8)。不过原则上,如果水会溢流出集水沟渠,就表示这些沟渠太少。
  集水沟渠通常建造在比较特殊的地方,可以参考以下原则:
  > 越陡的斜坡,集水沟渠会越密集(几乎像梯田或阶梯)
  > 土壤结构的黏粘越低,集水沟渠之间的距离越远
  集水沟渠会补注土壤地下水,比起裸土减少85%的地表迳流并增加土壤75%的含水能力。
9.jpg
10.jpg
  下了一场雨后,当土壤的含水饱和之后,水才会流入水库和河流。流到湖泊、水库与河流的多余的水会被净化,因为在这个过程中,水会很有效率的沉淀并过滤所夹带的沉积物。许多例子中,在许多年充沛的降雨后,水最后还是会流出地表形成泉水。
  将水储存在土壤中,并配合种植树木是规划你的土地抗旱的第一步。


使用覆盖物来避免水分蒸发
  要避免土壤中的水分蒸发,就要提供土壤一层覆盖,老实说当你看到裸土的时候,你应该会觉得不太舒服-就像看到皮肤少了一层什么一样。
  保护土壤最有效的方式就是使用覆盖物。
  覆盖物就是盖在土壤之上,用以保护土壤免于风吹日晒和水的侵蚀等伤害的覆盖层。
  覆盖物有下列这些特别的功能和许多好处:
  > 减少水分蒸发并抑制土壤盐化和水的流失。
  > 增加水的过滤,因为覆盖物会先将水保存在地表上,直到土壤可以将水分吸收为止。
  > 覆盖物可减少因重力、风和水所导致的侵蚀
  > 调节土壤温度,减少夏季酷热与冬季严寒等极端气候的影响
  > 抑制杂草的生长,减少杂草对于土壤水分的吸收。
  > 增加暗处的亮度或减少光的强度,并增加土壤的保温。
  > 覆盖物可提供土壤养分和有机质。
  > 是一种消耗你菜园里残枝落叶的方式。
图4.9提供一些覆盖物的样式与如何使用的案例。
11.jpg

储水在生物体中
  所有的生物体大约都含有80-85%的水份,当你增加土壤的含水量,也会增加其中生物体的质与量。你也可以种植得密集一些,增加土地上植物的多样性与生产力,这样的作法会增加土地许多年的生产力。储存在生物体中的水可以以覆盖物、果实、蔬菜、谷物、油、染料、果汁、蛋肉和纤维等等形式获得。

农场地表水的收集与储存
  在热带和冷温带气候区,若能有15%的水储存为地表水,就可以大幅降低火灾发生的风险,提供面对气候变迁与调节极端气候的缓冲。在降雨少但是潮湿的面海坡面,则能使用像渔网一样的补雾网,以一张张吊挂起来的方式在夜间收集凝结水并引导流入容器中。有时当空气潮湿的时候,屋顶也能在夜间凝结水,你就能将这些冷水收集到桶子里。
  农夫通常都会在山坡下方规划一些小型的开放性水塘来储水,但是这些水塘却常常在在干季或旱灾农夫最需要水的时候没有水。
  有一种收集水的设计方法叫做尤曼关键线水收集法(Yeoman's Keyline Water Harvesting),这种方法最为可靠,也能透过整个集水区的角度协助基地整体规划,这个方法安全、环保、相对便宜且能保障农夫用水无虞。

尤曼关键线水收集法
  尤曼的设计方法从上坡等高线的调查开始,山坡的最上方都是最干燥最难复育的地方,从土地最高处开始设计,水资源顺流往下的效益会较大。
  第一个也是最重要的--储水塘要盖在土地的最高处,水塘要保持干净,并在周围种植树木和灌木作为保护。这些位于高处的储水塘,将水透过重力流送到位于下方的农地,并藉由沿等高线筑起的集水沟渠连结成网络,集水沟渠坡度有些微的下降,让水能从一个水塘流到另一个水塘。这些储水塘都要尽可能设在基地高处。
  此外,不论在什么地方建筑集水沟渠,都一定要种植树木,水和树木就像盐和胡椒一样总是得搭配在一起才行。
  当整个集水区都用此关键线的方法来规划,这里的地景就会呈现由集水沟渠连接一连串储水塘的样貌,每个水塘都不会距离太远。你可以在尤曼写的《灌溉每个农场--关键线系统》(Water For Farm-the keyline system)找到详细的资讯。
  低处的水塘则用来处理中水,也是一个具有生产力的水产养殖系统。水塘中的水生植物和动物可以在水流入河流及湖泊之前净化水质,并过滤掉某些有毒物质与过多的养分。
  在澳洲,因为会阻碍环境中的水流,所以在河川或溪流筑坝是被禁止的。但你可以从河堤沿着水流方向修筑水道或集水沟渠,将水引导到储水塘中。发生洪患的时候,水也会顺流到你的储水塘中。澳洲也禁止挖掘面积超过一公顷的水坝或储水塘,因为过度筑坝的工程,会导致环境中的水流不足以供应河川水量,并降低河川的自净功能。尤曼的方法可以让你的土地上遍布小型水塘,除了能保障你的用水,也能让你全权管理自己的用水方式。
  这种设计较好,因为你能将储水塘设计在靠近你最需要用水的地方,另一个附带的好处是如果其中一个水塘被污染或干涸了,你仍然还有其它许多可用水源(见图4.1)。

生物性净水系统
  湖泊、沼泽和河流旁所生长的植物扮演着自然净水器的角色,能够过滤水中溶解的化学物质和物理物质,像黏土颗粒等。试着观察并模仿具有净水功能的自然生态系,藉由复制这些自然的水生生态系,就能建构一个处理灰水的生物过滤系统。当富含营养的灰水进入此系统,并经过数个储水塘的层层过滤后,就能逐渐移除固体沉积物和溶解的营养盐。而水塘中的植物还能收割作为覆盖物。
0.jpg
01.jpg
  2005年七月份的《生态发展笔记(Echo Development Notes)》完整含括了中水的主题,包括其安全、对土壤的影响与对人的健康风险等等。
  即使考虑了例外的案例,书中最主要的结论是,中水的处理一定要流经堆肥或覆盖物才会安全,你可以建造一个全面性的系统,例如模拟湿地的生物性过滤系统。
  一个生物性过滤系统的基础是能够自然净化水的各种元素,系统的大小则取决于需要过滤的水量与季节,某些大型的水生植物在冬天会枯萎,过滤系统就会运作得较慢。
  对一个家庭来说,整个系统大约需要5公尺长和2公尺宽,图4.11就是一个可能的设计,浴室排放的中水会流到一个2公尺深的水槽,并缓慢地往上流和过滤,再过滤到之后的水塘中,这些中水会流经:
  > 砾石和砂石,以过滤出不溶于水的物质如棉絮、种子和黏土。
  > 芦苇的根系以吸收不要的化学物质
  > 莲花、荷花和布袋莲吸收特殊的病菌或化学物质并冷却水
  > 不加盖的水池让阳光能进行杀菌,风吹则能增加含氧
  > 当水从一个水塘流到另一个时,同时也在进行净化


河川、池塘、湖泊、
湿地、海湾、地下水
与土壤水分的重要性
  河川是灵性的道路,歌曲、鸟类、水和树都沿着河谷蜿蜒。如果你的土地上有一条河流,那你是幸运的;如果没有,不管再怎么小,也试着创造出一处人工水塘。最近的研究显示,陆地上的水对于维持气候稳定有着关键性的影响,研究发现土壤中的含水量和含水的面积尤其重要,所以当森林被砍伐造成土壤变干,比起地表上的水如河川干涸还要严重。土壤中的水分在年年的农耕作业下也很快蒸发,解决办法就是种植多年生林木作物,为土壤遮阴以保留土壤含水。
  大部分的水都与地下迳流有关,地下迳流要源源不绝,山丘和山脊上就需要有永久林的存在。地下迳流是以地下水脉、湿地、湖泊和泉水相连在一起,是罕为人所知的地景。
复育河川、溪流、小河与湿地
  我们必须复育曾被我们滥用的地表水,并好好地维护它。
  这就需要所有地表水的边缘都有永久的植被和遮荫,它们能够提供下列功能:
  > 拦截泥沙与迳流
  > 去除水流过土地、农园,街道和工业区所挟带有毒和多余的物质(如农药和杀虫剂)
  > 保护土地边缘免于侵蚀
  > 吸收洪水的能量
  > 提供繁殖与保护的棲地给在地原生物种,包括陆域与水生动物
  > 增加遮荫让水域温度更为凉爽
14.jpg
  我们可以开始移除河川溪流上的水坝和牧场的排水设施来重新复育湿地。如果河岸已经遭受严重的侵蚀,那么就从在河边设置围篱开始(见图4.12)
  在距离河岸两边至少30公尺处都用围篱围起来,重新种植各种原生植物,包括水生植物、灌木和树木等等。不需要太担心杂草的问题,因为只要你种植得够密集,杂草就会因为过多的阴影很快就会减少,不然你也可以晚一点再产除这些杂草。在沼泽和湿地周遭种植水生植物则是净化水质最基本的。
  如果溪流或河床的坡度很陡,但你想要减缓水流的话,可以用原生灌木编织成阻碍物来阻挡流速。在我的基地上,我用的是茶树和枝条上带有豆荚的哈克木,然后将它们约间隔10公尺地放在河里,见图4.13。
15.jpg
  这种障碍物不但减缓水流,拦阻垃圾,还能将种子散播到下游更远处。不要用稻草,因为稻草会分解,容易长杂草,而且对水质也不好。
  不出几年,你的小溪和河流就会覆满植被,既凉爽又湿润。暂时的水流会流动得更长久,且雨后水质会更好。
  将你的工作过程记录下来,因为你的成果对于社区中的其他人会有很大的帮助。动植物的增加和水质的改善会带给你很大的成就感。


鑿井与地下水
  所有在地表下的水都称为地下水,包括渗流的地下水以及地下水层以下的含水层,地下水对于地表水的流动有很大的影响。地下水是由降雨渗透进来的水补充并因为瀑布、泉水或渗透出去的水而流失,然后缓慢地补注干净水源给小溪与河流。整个生态系是由地下水来定义的。地下水中的盐分通常都维持着一个合理的程度,但是当树木被砍伐了之后,盐分就会逐渐增加并堆积在地表造成土壤盐化的问题。地下水一定要保持干净。
  关心地下水的方式之一就是以较耐旱的多年生的经济作物取代耗水量大的作物。
  当地下水被鑿井或抽出利用时,其自然的动力平衡有可能被分散,而造成我们难以承担的环境恶果。我们对于抽取地下水和保留地下水之间的经济效益是很不清楚的,因为我们并不知道要补注多少地下水才能维持生态系的健康。当降雨减少,地下水的补充也会减少。不过地下水和地表水确实是息息相关,其中一方减少也会反应到另一方上。
  自然环境才是地下水的合法使用者,所以我们不应该从环境中掠夺地下水。许多拥有重要功能的生态系都仰赖地下水来维系其运作,因此我们可以推论,若是地下水耗竭了,这些生态系势必无法生存。要维持地下水的完整,需要:
  > 管制毫无限制地抽取地下水
  > 山顶可补注地下水的永久森林,约有5%-10%的降雨会渗入土壤补注地下水
  每座农场都需要在山顶上设计永久的地下水补注保护区,对地下水进行仔细的监测,并避免抽取地下水和鑿井。


湖泊与池塘
  湖泊和池塘都是封闭系统,就像地下水一样,通常都很难流出,因此维持水质就很重要。管理的首要之务是在整个水体边缘种植水生植物,如果是作为饮用水源,就要在更外围用围篱围起来,将动物如猪、鸭和狗隔绝在水池之外非常重要,因为所有动物都有可能带有会传染给人的疾病。
  流入池塘和湖泊的水都需要是干净,且没有含洗衣精、清洁剂或肥皂等成分的,除非你能确保你所使用的产品不含磷酸盐phosphates或月桂醇硬脂酸酯laurel stearate。
  在比较温暖的地方,岸边也可以种植有生产性的植物如柠檬草、荷花和菱角。
16.jpg
  像荷花、布袋莲和睡莲等水生植物如果覆盖水面面积约30%时,就能维持干净的水质和冰凉的水温。
  水生植物也可以收割作为覆盖物或猪饲料。


旱地、干旱时的农园和果园的设计技巧
  照顾旱地技巧背后的原则,是将适当的水量尽量送到离植物根部越近的地方越好,且覆盖物越厚越好。

实作练习
  1. 将进入你的基地的所有水源标示在基地规划图上,画出引水的管线。也将可以收集雨水的屋顶标示出来。
  2. 在你的工作手册上绘制用水表格,这个表格就是你的用水审计与分析。订下你减少用水的目标。
  3. 观察你的基地并找出「径流」区,如车道、一般道路、房子屋顶,注意有哪些地方会有水流出,就是所谓的「径流」区。然后设计将水源储存在土壤和生物体中的系统,让水流在你希望它留住的地方。
  4. 列出复育湿地(包括你的基地上的小凹处)、小溪与河流的特殊技巧。
  5. 即使土地很小,也试着在基地上做出储水系统,如此,旱季时你才有可用的水源。
回复

使用道具 举报

主题

帖子

0

积分

管理员

Rank: 9Rank: 9Rank: 9

积分
0
发表于 2014-8-16 09:37:40 | 显示全部楼层

第5章 气候与微气候

约近一万年来,地球气候一直是相对稳定而且可预测的。这种可预测性对我们生活中的诸多面向都非常重要。
现在,人们普遍认同近两个世纪以来的人类活动,是造成世界气候不稳定的起因。

(图片点击可放大)
  最近有场会议沉重地宣称--“目前全球暖化没有停止”(2005年3月ABC无线电台发布)。在俄罗斯,有一片面积相当于法、德两国总和,已经结冻一万年的永冻层开始融化,进一步使气候的不稳定性更加恶化。全球暖化的影响,将使每块大陆的气候变的难以捉摸,且常有出乎意料的极端现象, 如高温、干旱、暴风雨、龙卷风及海洋上升。
  雪梨晨锋报(Morning Herald)2005年9月9日报导:一份英国的研究指出:“由于大量的碳排出,目前对气候变迁的预测可能严重低估…,如果不从根本解决人类的二氧化碳排放,那么对于改善问题,其它能做的微乎其微。把树木种回英格兰所有的耕地虽然可行但并不实际。”基本上各处土地早就被过度清理了。
  在朴门永续设计中,我们运用第3章所学的原则,设计出可抵抗压力和灾难的居住环境和经济活动。在设置建物和种植区域时,我们要顺应气候的本质,找出基地必须强化或加以保护之处。当你进行基地调查并展开观察时,这个工作就算开始了。
  在基地分析与设计上,气候的概念过于广泛、难以界定,因而无法做有效的实际应用。所以我们换个方式,把气候分成三大要素来看,再于特定基地上个别研究,看看这些要素对基地带来的正反面效果,以及如何产生交互作用并形成循环模式。这三个要素分别是降水、风和太阳辐射,共同在大型陆块和洋流上发生作用。
我们的伦理任务是:
  > 确保气候稳定
  > 减少大气污染


我们的设计目标是:
  > 缓和极端的气候
  > 降低动物和谷物歉收的风险
  > 选择合适的动植物与建物
  > 运用正确的气候元素,例如:太阳能或风能
  > 建造更多具有能源、建材及用水效益的建物。
  > 有能力承受、抵挡或避免干旱、洪泛与其他灾害。


如果没有设计目标,会:
  > 促使气候失衡并干扰微气候
  > 加速生态系统的崩解
  > 丧失生态栖位、边际生态及物种的多样性

降水
  降水意指雨、雪、雨雪并下、冰雹、雾、霭和霜。所有降水都是季节性的,而且有一定的模式,可测性相当高。在南半球,寒冷的冬雨来自南极;在北半球则来自北极,而且在南北半球皆由西向东运行。
  冰雹、暴风雪、雾和霜发生的时间和地点也有其模式。例如:在很冷、无云无风的夜晚,霜会结在地上,但不会在树下或屋檐;吹微风时也不会有雾。雾则是在秋天,有些地方在冬天,从海洋吹拂、越过群山飘聚积累而成。龙卷风通常在热带的陆地东岸产生。人们在某地久居之后,都会发展出跟气候型态有关的谚语,我们这里的说法是:十一月十五日之前都可能结霜。
  了解了降水型态,你可以做出年度种植计划来善用有利的条件,或降低不利情势造成的影响。例如知道何时是雨季或干季,有助于作物种植、取水与储水。然而,全世界气候越来越不稳定,为了保险起见,应该同时针对干旱、洪水或其它自然灾害,设计出稳固的环境及经济活动。
  降水之所以有不同型态,是因为水会改变形状。冰变成液态到气态的过程称为蒸散作用;水由气态变成液体再到结冰的过程称为冷凝作用。
  作为朴门的设计者,我们利用这两个程序的知识来:
  > 设计良好的温度控制建物
  > 选择适当、可更新的技术来供热或冷却
  > 将水保留在土壤里
  > 适当地配置作物与建物


  风的形成是因地球自转及陆地和海平面的不同热度而产生,例如沙漠由下而上散发强热,从海洋吸入较凉的潮湿空气而带来雨量。这种现象如果规模够大,时间够长便形成季风气候;如果是每天发生时,则影响是昼间的、局部的。风依照规模区分:大型的像是季风、龙卷风、台风,是气候的一环;而每日沿着山丘上下移动的微风,或城市中的大楼风则属于在地微气候。但不管是大规模或小规模,风都各有流动的模式。
  就像降水一样,全球的刮风模式可预测性也颇高,只不过随着全球暖化,这些模式也起了变化。了解这些模式可以帮助你:
  > 撷取风力来发电
  > 让你的家和动物的庇护处藉由设计而从中受惠,或降低风造成的冲击
  > 设计并种植具有保护作用的防风林
  > 选择耐风品种
  > 依据不同季节来改变活动
  > 设置缓冲区以防备气候变化

辐射
  大部分的辐射来自太阳的白光,被水、植物、土壤、动物和各种物质吸收后变成其它能量型态,如热能和化学能量。热能会:
  > 被土壤、水和一些物质再发射成为热能
  > 在绿色植物行光合作用时转化成化学能
  > 在穿透玻璃时,从光能转化成热能
  光合作用是植物把光转化成食物(化学能)的过程。植物从不同部位(如叶片的正面与背面)吸收不同波长的光线,嫩叶与老叶也吸收不等量的日照。另外,在热带区,深绿和红色的叶子吸收大量辐射,帮助环境降温;在温带气候区的植物,树叶和树皮多为浅色,光线靠植物的反射,来增强环境的亮度和吸热作用。光对生命极为重要。
  > 植物吸收阳光,进行光合作用时有降温效果。
  在地球的生物圈,移除森林或植被的冲击之一就是增加热和光,引发热污染,也就是全球暖化。因此,都市停车场或裸地会比一块面积相仿的植被区更热而且更刺眼,稳定气候的土壤湿度也消失了。

1.jpg

图5.1利用蓄热来加热。吸收太阳光的表层可转换成热能:向周遭反射。
这个过程可用来撷取并储存能量来温暖你的家。
白天水泥地板暴露在阳光下,光能传导至水泥板被吸收,转化成热能。
之后当周围空气冷却时再反射出来,有助于在夜晚来临时暖化房间,可维持屋里温度的稳定性。

  > 有些种子演化出以阳光触发萌芽的机制,干燥气候区或沙漠的植物即为此类。
    有些种子位于高纬度地区,经常处于阴暗当中,只需少数几天的日光来催芽,这一小段时间称为曝光期。赤道地区因日夜等长,光对植物的影响较小,反而常是下雨触发萌芽。
    同样的机制也会发生在开花与结果的时候。光也会使一些动物开始发情。
  > 深色物体会吸收并储存光,称为蓄热,之后再将热释出。图5.1显示这个过程如何使房间变暖。
  > 相反地,光会被浅色物体反射,像是植物、水和其它物质,可被动植物使用。
    图5.2利用白色光线的反射增加房间亮度。
  > 光线在穿透玻璃时也能转换热能
  > 光还会改变植物的习性(外型)。光量微少时,植物就会抽高,尽力伸展以获取更多的阳光;光量充足时,植物就会长得圆厚。
    在园子及森林中配置种植空间时,了解这些原则是很重要的。

降水、风和辐射的交互作用
  气候的每个要素一直在交互作用,并改变其影响力。然而在任何基地,这三种要素里的其中一种,力量可能比其它两种来得更有用,或更具破坏力。
  举例来说,在某些纬度和季节,风具有强大的破坏力,很多事都不能做,但如果你知道它们的运行模式,就可以调整你正在设计的基地。
  在建筑上,了解光能辐射及其型态可以帮你翻新建筑物,缓和酷热与严寒。
  然而,在设计中最需要注意的是微气候,因为它能让你花最少的力气来达到最大的收获与影响。
  在第三部你会学到如何分析微气候的要素,并在你选择的住家地点来进行微气候研究。

微气候
  你生活的地方是大区域整体气候中的微气候区,比如在我住的地方,所在的气候区当中,冷空气总是来自南方,但缩小范围来看,我的基地位在山脊上,两旁的大山谷将南风引至西边,因而形成冷空气和水气由西而来的微气候。此外,因为基地东边有一座山丘,所以此处的秋季实际日出时刻是8点半,而非该区经纬度理论上的6点半。这些特殊因素形塑了我所处当地的微气候。
  本章前半段讨论气候时,提到为降水、风和辐射三大要素,但整体气候会随着当地的温度、风速、方位、相对湿度和光度等条件而产生差异。在整体气候下,左右各地微气候的五大要素为:
  > 地形
  > 土壤
  > 水体
  > 人造建物
  > 植被
  综观而论,在设计多样而稳定的地景时,掌握微气候比整体气候更重要。微气候是创造多样性的重要资源,你的设计也应该善用自然条件,而非强行摧毁微气候。运用气候与微气候的各项要素,可以提升基地中动植物的多样性。
  如在寒冷气候区中,你可以将一棵杏仁树对着温暖干燥、面西的墙来种植;另外,使用石头铺道可提供温暖的根系运行空间,为植物创造更多的生态栖地。

微气候的特性
  整体气候环境会使基地受到许多限制,因此了解并分析微气候,有助于修正原本不利的条件。微气候和气候的要素都同样具有动态,且彼此交互作用的特性。任意找个基地来开始观察,你就会发现陡坡顶部的土常是浅而干燥,底部的土则是深而湿润。
  观察只是个开始,你还必须找出各要素间的连结,加以归纳,作为设计的策略性及技术性参考,这就叫做微气候分析,它让你有能力:
2.jpg

识读地景,预测微气候效应:如注意到屋子某侧的壁漆脱落,就看得出此地盛行风或干燥风的风向。
  > 调节极端气候:你可将坡地整成梯田以获得较多阳光和温暖,或在干燥陡峭的山腰将水留住。
  > 设计有效的策略来营造所需的微气候:仔细配置防风林来吸收阳光,可让温度提高。
  > 延长产期与提高生物多样性:运用植被、建物,或导引微风,可避免霜害。
  > 让生活更为舒适,并减少使用非再生能源,例如设计高效率的太阳能住宅

地形
  地形因子的主要考虑,在于坡向和坡度。
坡向
  坡向是指山坡面朝的方向,其特性取决于接受太阳辐射的多寡。
  图5.3显示山坡的坡向影响冷暖温度,以及建物与植被形成的阴影。建物在背阳面的阴影长度,最多可达位于向阳面的3倍。
  坡向会形成温暖带以及/或冷汇带,原因是:
  > 空气上坡的速度比下坡快
  > 冷空气较重,故顺坡而下。
  > 暖空气较轻,故顺坡而上。
  > 冷空气会将暖空气往上推,或下滑至暖空气下方。
  顺坡而下的冷空气被障碍物阻挡而堆积的现象,称为冷汇效应。山坡上的暖空气被冷空气往山上推,因建筑物或植物而困住时,就造成温暖带。若没有障碍物,暖空气就会持续向上漂,直到变冷。你可以设计温暖带与冷汇效果,来满足你对暖和或凉爽的需求,或是选择适合盖房屋或作物生长的位置。
  坡向造成不同性质的风。西向坡的风通常较温暖、干燥而且会上升,因为西面在中午之后会有较密集的日光辐射,在远离阳光的坡面,冷而重的空气向下漂,若遇到阻碍,就形成非常冷的小型微气候;南北走向的山坡会有冷而湿的风;来自东边的风,使东部沿岸较温和舒适,而来自西边海面的晚风则是凉爽宜人的。这个现象经过观察得到证实,能帮助你配置并定位房屋和动物居所,让再生能源与基地的发展潜力发挥最大的效益。
3.jpg
图5.4后院的温暖带与冷汇带:在较高的坡段可用栅栏或树木拦截暖空气以制造温暖带。
较低的坡段在傍晚时容易因冷空气沉降而结霜,所以较为凉爽。
同样的过程,也会出现在大型山谷。
  坡向也会影响你选择动植物的种类。有些物种喜欢有朝阳的东向坡,有些喜欢比较温暖干燥的西向坡。

坡度
  坡度影响风速,坡度越陡,顺坡而上的风速越快。掌握这个特性,有助于防范森林火灾、撷取风力与设置防风林(如图5.5)。
4.jpg  

坡度也会影响水流速度,坡度越陡,水流速度越快。坡地的侵蚀比平地更为严重,流速快的水破坏力非常高;然而,我们可以透过设计,将其破坏力转换为动力,或者有效地加以控制、重新分配,防止土壤侵蚀,例如湿热山区的人们会将坡地整为梯田,以防止土壤流失。
  耕种方式也会因坡度而异。由于农业机具本身具破坏性,而山坡地易造成土石流,因此,一般超过15度以上的山坡地最好能种植具产出价值的永久林。

土壤
  决定微气候的要素中,土壤常被认为是最不重要的,但是我们现在了解土壤湿度对于稳定气候的影响甚巨。土壤的质地与结构会影响水分的吸收、排出与蒸散;土壤类型决定了局部土地的特性,也影响可耕种的作物种类。
  黏质土保水性佳,易因干燥而收缩,因潮湿而膨胀,对不同耕作方式也有不同反应。
  黏质土在干燥时易裂开,旱季后的第一场雨会直接流入龟裂的地缝中。
  砂质土排水性佳,不会膨胀或收缩,农业机具操作起来比较轻松。
  土壤最好加以覆盖,裸露的土壤较易反射热与光,易遭受风和水的侵蚀,也容易变干。

水体
  由于水的吸热与散热比陆地来得慢,因此河川、湖塘与水坝具有调节气候,并营造舒爽微气候的功能。
  水体对微气候的益处如下:
  > 水会反射光与热,可将水体设于适当地点,便能为建筑物加温。湖塘与水坝周围有利于多种植物生长。与附近没有水体的土地相较,湖塘与溪流旁的基地温度较高,差距可达摄氏5度。
  > 邻近海洋的地区具有「海洋效应」--意指海面凉爽的晚风可消除热浪带来的高温。内陆气候则有「陆地效应」--指陆地的吸热与散热都很快,造成极大的单日日夜温差。
  > 水体可提高空气湿度,因此周边可栽植的植物种类更为广泛,例如:棕榈类植物需要较湿润或湿度较高的空气。
  > 可作为亲水性动植物的栖地。很多掠食动物需要有水的生存环境,因此水对于控制虫害具有莫大帮助。
  > 水体可冷却暖空气并温暖冷空气,减缓温差变化,例如在夏日豪雨过后,吸足水份的土壤可发挥类似湖泊的气候调节功能。
    气象报告常会在潮湿的夏季后预测暖冬来临。

人造建筑物
  凡是建物都会影响微气候,不论是狗屋、鸭舍或楼房,甚至是篱笆或道路。
  举例来说,墙面或屋顶等具有陡峭「坡度」的结构物,常造成雨水径流或热的过度反射,因而对环境造成极大伤害;从另一个角度来看,结构物也有下列益处,
  包括:
  > 拦截、储存水
  > 收集、储存光作为热源
  > 将植物种在建物的里面、上方或周围,为小空间增加垂直的栽种空间
  > 引导风向或减低风量
  > 利用蓄热体来延长产期
  > 反射光线促使植物成熟
  > 利用等高埂、土堤或沟渠来排水
  > 减少噪音污染
5.jpg
6.jpg
7.jpg
图5.8

植被
  植被常与土壤、水等微气候要素产生交互作用,功能如下:
  > 吸收热与光。若缺乏植被,阳光的辐射与反射会非常剧烈,土壤会变得脆弱,容易干涸、丧失养分、直接受到外力侵蚀。
  > 植被具有吸收碳的功能,是公认最有效、最便宜的减碳方式,可以清除大气中多余的二氧化碳,对于抗暖化有极大贡献。
  > 具有栖地、防风林、储阳、防风林带、防火带及防火道等功能。
  > 可调节土壤温度,比起裸地,有植被的地区冬暖夏凉。
  > 可过滤风中的尘埃、病菌及多余的湿气,以及土壤或水中的污染物。


植被还具有下列特质,可纳入设计中加以应用(参考图5.6)
  > 会自我调适以顺应在地气候,例如雨林植物通常会长出大且深色的叶片,以利吸收光热及蒸发水分,因而形成当地凉爽的微气候。
  > 可作为建筑工具:生物建筑的概念,便是依植物特性来营造我们想要的微气候。

实作练习
1、到气象局找出你所在区域的气候型态,试着把温度跟降雨及蒸发做对照,看看有什么发现?

2、基地微气候分析练习:请延续上一章的习题,在原基地设计图上,盖一张描图纸,标示出微气候要素。可参考的分析图5.7及图5.8。
  > 基地在夏季与冬季的主要风向为何?用你的自身体验来求证。
  > 判断刮风或降水带来的危害,如九月的浓霜跟七月的强风,何者较为严重?造成何种破坏? 尽量力求精确。

3、指认两种微气候,并就你刚学到的微气候要素--地形、土壤、水体、建物及植被加以分析,其个别功能为何?以及彼此之间如何产生交互作用?

4、找出这些微气候:
  > 一个充满阳光的地方,可以让你在寒冷多风的早晨享受早餐。
  > 房屋受天候破坏程度最高的角度。
  > 庭院中,有少许或无日照之背荫处。
  > 即使天气异常炎热,却始终保持凉爽的地方。

5、针对以下问题,观察并记录你的回答:
  > 哪些昆虫在夏天比冬天更活跃?
  > 白昼变长时,会有哪些植物开花和结果?
  > 白昼变短时,会有哪些植物结果?
  > 哪些植物会在连续阴天后转黄,哪些则不受影响?
回复

使用道具 举报

主题

帖子

0

积分

管理员

Rank: 9Rank: 9Rank: 9

积分
0
发表于 2014-8-16 09:43:28 | 显示全部楼层
第6章 土壤--活的有机体
(图片点击可放大)

  优秀的园丁和农夫,对土壤都怀抱着热情。他们会捧起土壤,任由它从指间落下,并加以嗅闻。当你与这些人谈话,他们会告诉你如何培育、照顾土壤。
  他们会向你诉说刚开始从事园艺工作时,土壤是什么样子。如果你有时间,他们还希望带你去看一个土壤层浅薄而缺乏生气的地方,实际向你展示当初的情形。如果你能跟土地维持关系,有一天也会得到相同的信念。有位朋友在讲她发现一堆储放的马粪可以用来养土时,兴奋之情溢于言表。
  你和你的孩子很有可能终生都见不到一点健康的土壤,土壤被紧压、侵蚀、倾倒垃圾、吐口水、移走、覆盖、清除、铲平、下毒、淹没、晒干、开采矿物、弄得上下颠倒、施放肥料、喷洒化学药剂…等,完全得不到尊重。我们在伦理上的任务,就是去改良原本具高度生产力但已被严重损害的土壤,尊重那些维持独特生态系,像是沼泽、沙漠、海岸和山脉的天然土壤,而且不加以干扰。生态学家认为忽略土壤让人类自己陷入危险之中,因此我们最重大的任务是恢复土壤健康。
  我们应该把土壤视为活的有机体,就像森林、植物、水和气候等,这些高度整合的生命系统以人们难以想象的精确度,发展出错综复杂并能协作的功能。土壤是一种我们几乎不了解的未知地景。

我们的伦理任务是:
  > 尊重并维持所有自然生成的土壤原貌,以支持各个独特的生态系。
  > 修复并保护所有受到损害的土壤。
  > 将土壤视为活的有机体而加以尊重。
我们的设计目标是:
  > 进行整体基地的土壤分析。
  > 辨识并修复受损土壤。
  > 策略性地选用养分。
如果没有设计目标:
  > 土壤会变得贫瘠。
  > 不当的施肥和用水方式会导致酸化问题。
  > 我们继续使用具破坏性的耕作方式。
  > 湖泊、河流和地下水可能受到污染或毒害。
  > 会生产出内含过多养分或具毒素,有害健康的食物。
  > 土壤将直接曝露于风和水的侵蚀作用。
  > 可能导致沙漠化和干燥化。
  > 土壤中所有的生命可能死亡。
  > 土壤、作物和水将会丧失。


健康土壤的生态功能
  健康的土壤会呼吸、能将废弃物再循环利用、促进生长、储存养分并洁净水质。土壤让所有生物的基础生命进程得以运行。我们也知道,当土壤毁坏时,生命也将沦落至相同的命运。

土壤的类型与品质
  虽然土壤很重要,但并非是选择土地的优先考虑要素,因为土壤的修复和建置,已经发展出有效且经过证实的技术。当然,如果够幸运的话,拥有肥沃、湿黏、红色的玄武岩土壤,将会节省下多年的辛劳工作。
  因为微气候和用途差异,所以你的土地上每一处土壤都不相同,请尊重并顺应这样的现象。


简单分析你的土壤
  拿三个透明的塑料或玻璃瓶,采集三种不同的土壤样本分别放入瓶中--约占瓶子容积的25%-30%,然后加水约至瓶子容积的80%,均匀摇动每个瓶子,静置24小时后将三个瓶子排成一列,检视下列几个项目:
  > 松散、未崩解的有机质漂浮在上方,显示土壤有尚待分解的养分储存在其中。
  > 清澈或暗黑的水。水色暗郁表示其中有溶解或悬浮的养分,能立刻被植物利用,这是好现象。
  > 细微的淤泥层分布在稠密的土壤上方,而底部是一些粗糙的砂粒和碎石。这些呈现你的土壤颗粒分级,有适当的淤泥层也是好的, 因为它也是养分;一定比例的砂粒则显示土壤有良好的排水性。
  > 检视每个土壤样本的颜色。愈接近红色或黑色愈好。
  保存这些土壤样本并且标示采集地和日期。一年之中,在其中一个土壤基地上工作,然后重复这个试验,你是否使土壤产生了变化?

健康土壤的成份
  健康、富生产力的土壤由以下成份均衡组成:
  > 水份
  > 气体
  > 矿物质
  > 微生物
  > 有机质
  这些成份共同创造了土壤的主要功能:将较大型的有机复合物质分解成更小的物质,供植物的根部吸收,让土壤中的微生物利用。
  这五种主要元素不只随着土壤而有所不同,彼此之间也有交互作用。

表6.1:健康土壤的功能
1.jpg
2.jpg
土壤中的水份
  土壤里的水是一种弱酸或碱性溶剂,它含有可溶解的养分供植物根系吸收。当土壤浸在水里,必须将其排除时,速度不能太快,否则土壤会很快就干涸。植物需要的养分,皆以可溶于水的形式存在。
  土壤的PH值指酸碱性,可以用来估量众多养分在土壤中的溶解度。假如土壤的PH值是8.0,表示某些营养成份被溶解在其中,土壤为碱性;假如PH值是5.0,表示可被溶解的是另一群元素,这时土壤为酸性。将石灰加到酸性土壤中使它更具碱性,加硫磺会使碱性土壤变得比较酸,而改变土壤的PH值。世界上大多数植物生长的PH值范围是5.5-8.0,在这范围内,某些植物会过得很辛苦,有些植物则能茂盛生长。图6.2列出不同植物的酸碱耐受度。
  使用单一化学元素去改变PH值并不恰当,因为我们不知道它会跟土壤的其它因子产生什么样的互动关系,解决土壤问题的最好方式就是加入有机质。
  水份从气体转为液体取决于气压和温度。风或太阳导致蒸发作用,使得土壤中的水份变成气体向上移动;而蒸散作用,则是指植物的根将水份从下往上拉到叶片部位。水也会沿着岩床横向移动。下雨之后,气体和液体都会向下移动,过度降水会产生溶滤作用,也就是盐化的相反,带有养分的盐从根部被冲洗出来进入土壤深层,甚至达地下水层。有些树木的根系会深深地穿透来寻找这样的水资源。
  在多云、会出现霭和雾,但无雨的地方,水份会被植物叶片吸收,然后渗出并散布到土壤中。
  近来科学家表示,土壤和植被的水份对维持气候稳定非常重要,因此为防止土壤干涸,就应避免不良耕作,也不将植物移除。在朴门永续设计中,保持土壤中的水份对于植物生长很重要,至于该如何做,请参考第4章关于水的技术。

土壤中的气体
  土壤中气体的压力与类型,在一天内不同时段及不同季节,都会出现变化。气体也会进出土壤,不过移动的程度会受到土壤的质地和结构影响。空气中的气体会与植物根部,以及土壤中微生物释放出的气体进行交换。如果氧气充足,容易让土壤闻起来甜美,如果氧气太少,土壤充斥着生二氧化硫等其它气体,闻起来会有腐臭味。
  近来发现乙烯是一种特别重要的气体,因为有机质在乙烯释放时会分解。
  (乙烯是一种「催熟」的气体,当香蕉、柑桔及其它水果成熟时会被释放出来。)
  乙烯在土壤中会与氧气进行循环,可增进微生物和其它土壤物质的生长。在不翻动草地的情况下,用叉耙或劈裂方式让更多氧气进入土壤中,协助乙烯循环,是改良土壤的技术之一。

土壤中的矿物质
  这部份讨论土壤中岩石和黏土颗粒的类型与尺寸。在指间摩擦土壤的「感觉」就是土壤的质地。当你摸到的都是砂和碎石,感觉粗糙,便称为砂砾质地;当颗粒细微,触感滑顺,便称丝绸般质地。(参阅图6.3)
砂砾土 :
  > 能够很快地排水,也会很快地干掉。
  > 鲜少有真菌引起的病害。
  > 会溶滤土壤中的养分(将这些养分冲刷至较低的土壤层)。
丝质土 :
  > 排水缓慢,能够长时间保留水份。
  > 干时会皱缩,湿时会膨胀。
  > 将土壤养分保留在黏土颗粒表面。
  > 当土裸露光秃时,会形成如水泥表面的黏盘。
  如果土壤几乎是由纯粹的黏土或者纯粹的砂构成,则称为「难处理的」土壤;
  在这两种情况下,增加大量的有机质有助于改善土壤的质地和结构。
3.jpg
图6.2作物的酸碱耐受度

土壤中的微生物
  假如空气和水的比例达到良好的平衡,也有充足的有机物,土壤将能供养数兆的微生物,这些动物小至显微镜才能看到,大到甲虫类,都会进食、呼吸、分裂、居住过活、移动、聚集和死亡。它们使土壤通气,提供水道,将大分子分解成较小的元素,也构成土壤的养分储藏库,提供植物所需的有机质。有机质越多,土壤健康和虫害管理的状况就越好。有机质的范围越广且族群数量越大,则营养循环的速度就越快、能被植物利用的养分种类也越多。

土壤中的有机质
  在食物花园里,拥有再多的有机质都不为过。有机质是所有曾经活着的东西,包括厨余、修剪下来的草、干草、麦杆、叶子、锯木屑、甚至毛皮大衣、死猫、麻袋、旧的棉质窗帘和你最爱的旧牛仔裤,这些有机物全都会变成土壤养分储藏库的一部份,分解后会变成细致、湿黏、好闻、富含营养,缓慢释放出动植物微量养分的腐殖质。它的特性是帮助砂质土保留水份和养分,也会帮助紧实的黏质土变得较透气。有机质是最好的土壤改良剂,特别是改善土壤结构。当土壤发展出良好的通气性和保水性,即可称为「结构」良好的土壤,看起来就像膨松而透气性佳的面包。
  所有构成土壤的元素都一直在彼此互动,土壤颗粒被水侵蚀和溶解,微生物一定要有水和有机质才能生存,缺乏有机质的土壤可说是近乎死亡。


土壤滥用
  土壤在很多情况下会遭到滥用,皆会导致悲惨的结果。
移除地表植被
  这是导致土壤结构和生产力衰退的最重要成因。人们为了提高生产力和可耕地面积,便去翻整边缘土地,将原有植物移除,土壤不但失去保护而裸露在兽蹄、风、雨、酷暑和严寒之下,还被洒上化学药剂,面临了毁灭性的灾难。因为地表植物遭移除,彻底改变了土壤数千年来与植物、动物、空气和水互动的发展,导致的结果是:
  > 旱地与灌溉土壤的盐化。
  > 土壤遭受风和水侵蚀。
  > 化学药剂、杀虫剂和核能污染毒害土壤。
  > 过度使用苜蓿和磷肥导致土壤酸化。
  > 不当的农耕方式与施肥使土壤结构衰败。
4.jpg

使用人工肥料
  若所有施用的肥料都被农作物摄取,就几乎不会产生什么问题。但是,这些肥料向来有很大的比例无法被有效利用而流失。农作物、土壤和气候要素的联合作用,是肥料无法被完全摄取的原因。
  举例来说,热带地区的稻米生长只使用了所施放肥料的30%-40%,剩下的60%-70%溶解进入地下水且几乎不可能清除,或者进入河流中,提供养分给多种藻类,有些还会产生毒素,最后塞满水体表面,阻碍氧气和阳光进入;在土壤中不易溶解的磷肥会导致土壤酸化。(参见图6.4)
5.jpg
  此外,过多的肥料,就如同矿物盐,会杀死土壤微生物并破坏土壤结构,使得土壤无法有效抵抗风和水的作用力。在丧失植被的地方,土壤的侵蚀作用会加速。食用植物因吸收过多的肥料,人吃下去后疾病丛生,而植物本身也会因不健康而易遭受害虫攻击。
  在栽植食用作物之前,拥有过剩肥料的土壤需要以「净化作物」(cleansing crop)来吸收过量的肥料,举例来说,你可以种饲料用干草当作净化作物,然后再恢复种食用作物。氮肥使用过多时,植物会长得很绿,动物和人类若吃下这样的植物将摄取过多的氮。
  中国人的食品中含有比例偏高的硝酸盐、亚硝酸盐、胺类元素存在,经研究证实与食道癌的发生有相关。(G.R.Conway and J.N.Pretty著《不受欢迎的收获;农业与污染》,Unwelcome Harvest:Agriculture and Pollution)

生化药剂的积累
  生化药剂指所有用来杀害生物,以残害生命为主的化学药品,包括杀真菌剂、除草剂、杀蛆剂、杀虫剂等。许多药剂因为无法进入自然循环体系,会长时间、以相同的状态存在于土壤内;有的会进入植物体内,药效久久不灭。有些生化药剂的最短生命周期是几个小时,而有些却能持续长达40年。
  对于希望种植有机食物的人,Bill Mollison的建议是:使用干净的农耕方法,也不要购买曾经种过香蕉、甘蔗、落叶果树或果树林作物的土地。长期生长的珍贵森林可做为净化作物。然而,目前最可怕的生化药剂就是核污染,它能在土壤、植物与水中存留多年,澳洲于1950年代进行核能试验的地点,就必须封锁1000年以上才能再利用。

清除植被和滥用水资源
  土壤盐化是世界性的问题,原因在于作为植物矿物营养来源的盐类,本来以适当的比例常态分布于地表两公尺内的土壤中,现在却浓缩在接近土壤表面、且更为狭窄的地层,盐在此处大量累积之后会产生毒性。
  图6.5显示,在正常情况下,地下水位会保持在地表2公尺以下,当植物被清除之后导致地下水位上升,使得盐类集中在比原来小得多的区域里,农作物或牧草也将因此死亡,农人们称它为白死病(White Death)。
6.jpg
不适当的农耕方式
  当犁头把土壤翻得上下颠倒,将土耙碎成细致的耕地,土壤结构即被毁坏,这种方式使品质较差的底土置于优良的表土之上,并任由良好但结构已遭破坏的土壤被水冲掉、被风吹走、并且变干。现在有许多农夫直接在裸露的底土上播种,那个位置,原本是前一年收成后的残株所保护的表土。
  在热带和干燥的边缘地带,有蹄动物的畜养率超过土地负荷程度,土壤被压成水份难以渗透的黏盘。由于土壤中空气的空间被压缩,质地变得跟水泥一样硬,无法吸收水份,这种状态被比喻为马车效应,指土壤犹如被马车过度碾压后的结果。
  当重型犁田机使用多年后,因为总是在同样的水平面上耕作,所以会在犁头到达的深度形成点盘,造成水无法往下渗透,土壤也随着更多的水份流失而变干。



修补与复育土壤的策略
  只要运用正确的技术,付出耐心辛勤地工作,就有可能让饱受蹂躏的土壤恢复原状。
形塑土地
  对于坡度陡峭和砂质土的土地,沿着等高线开辟梯田是最好的保护方式。建造时应该使用像香根草这样的植物、石头或木材竖版。
  当下大雨、吹风或者耕种时,梯田能发挥作用,保留土壤不致于流失。另外,大小不拘的集水沟渠也能发挥同样功能。

覆盖土壤
  在天然的状态下,植物的叶子会脱落,形成一层覆盖物来保护土壤;各种杂草和地被植物也用不定根做为活的覆盖物来聚集土壤并提供保护;有些矮灌木的树枝会长到地面上,也能保护土壤。在朴门永续设计中,我们特别注意不让农田和花园里的土壤光秃裸露,因此发展出许多方式来覆盖和保护。放牧场应该覆盖上一层草,要在矮树丛或走茎间看不到裸露土壤才可以;在花园中,当土壤都被妥善铺上适当的覆盖物,你就可以高枕无忧了。

将水份留在土壤中
  土壤会保留及过滤水,水能净化土壤并带来生命。复育土地的第一步骤就是让水进入土壤中。方法是利用集水沟渠和其它技术来减缓水的流速并让水穿透。

让土壤留在原处
  土壤会自然地向下移动到山坡底部,此处的土壤较深厚而肥沃,留在坡顶的土壤则浅薄且干燥。为了避免造成这种现象,可在山顶将土壤覆盖并加以管理,使得水缓慢地往下流。此外,山谷中和河岸旁的土壤容易受到快速的水流侵蚀与污染,必须透过密集种植来加以保护。

改变土壤特性
  我们的原则是尽量不去改变土壤特性,特别是土壤的化学特性。我们应该做的,是选择适合土质的植物来种;如果土壤是碱性,就挑能在碱性环境生长良好的植物,若土壤属酸性就种植适合酸性环境的植物。不论是修复土壤或提高肥沃度,有机质的存在,会吸引非常多种类的微生物,进而产生丰富的养分,可说是所有土壤问题的万灵丹。
  土壤不用花很多时间就能得到修复。在朴门永续设计中,土壤修复对于生产力和人类健康来说都十分重要。不同的方式适用不同的气候、基地和经济活动,当你读到本书第三部里头的每一区时,将会学到相关知识。
  在设计具备高生产力的朴门系统时,记得选用适切的技术去修复花园、果园和农地里的土壤。


如何养护土壤
  你可以在不破坏土壤或不使用人工农业肥料和生化药剂的状况下,轻易把生产力提高,其中奥秘在于投入大量的有机质。在花园或农地刚建置的前几年,持续地种植覆盖物或堆肥所需的生物材料,如此一来,就不必从外引进或购买任何肥料或是覆盖物。
  你的目标是彻底地使用所有养分,既不过剩、不浪费也不造成污染。要达成这项目标,可以藉由种植多样化植物来运用各种形式的养分,并且在这些养分能发挥最大效益时施放。
  接下来说明为土壤和植物补充有机质和养分的各种方式。

绿肥
  这些刻意种植的作物,是为了长大后砍下来让它们再回到土壤中,作为高质量的有机质。绿肥作物在开花结果之前可以砍2-3次,砍下来后就混入土壤中,能很快地改良土壤质地和结构,以及提供养分。适合冬季种植的品种有黑麦草、羽扇豆或大麦,夏天可种小麦、紫苜蓿或乔麦。在土壤耗竭的果园中和农地上,建议采用这个策略。

豆科植物
  这些植物的根群上有根瘤菌(Rhizobium),此菌会分泌过剩的氮到根区周围的土壤中,提供可溶解的氮给植物利用;另一方面,这些根瘤菌会从植物身上获得能量。若土壤中有恰当的菌种,所有的豆科植物都会「固氮」。如果根群上有白色小瘤,切开后里面呈粉红色,你就知道根瘤菌在那里。此类植物和这种细菌是共生固氮的。豆科植物包括豌豆、豆荚、蚕豆等蔬菜以及金合欢、肉桂、银合欢和苏铁等树木与矮灌木,大多会开出似豌豆的花,也都有两边会爆裂的豆荚,所有的豆科植物都是土壤改良剂,能提供养分。豆科植物叶子的含氮量比其它植物高出25%,因此常是先锋植物,在自然演替的过程中,为最后出现的物种把土壤培养准备好。
  在你的食物花园里轮作豆科蔬菜,在第二区和第四区则种植豆科树木。

覆盖作物
  这类植物很像绿肥作物,同样具有保护土壤的功能,也有产出,通常是多年生。覆盖作物不必砍下来,因为它们的功能是打开土壤、创造潮湿界面并提供保护。对于被压得硬实的土壤来说,南瓜和马铃薯都是优良的覆盖作物,这些植物的根系打开了土壤,使得空气和水得以进入,也保护土壤免于侵蚀和干燥。覆盖作物用在大型牧场效果甚佳,也常应用在花园和果园。

有机覆盖物
  有机覆盖物能掩盖住土壤并藉此隔离极端的酷热及严寒,调节夏天和冬天的地温。它也能使土壤保持潮湿,保护土壤免于侵蚀,抑制杂草生长。覆盖物是指干草、修剪下来的草、麦杆、报纸、旧羊毛地毯等有机材料,在分解时会逐渐把有机质增添到土壤中,并发挥养分储藏的功能。
  活的覆盖物在大面积和第二区中效果很好;而死的覆盖物较适合第一区,因为这项工作很累人。其它区如果也要用覆盖物,会花掉你大量的精力,除非你只做点状式覆盖。

动物粪肥
  动物是土壤营养循环中不可或缺的一部份,它们发挥了许多功能,其中一项就是以粪肥的形式提供养分,像鸡和猪这类肉食动物的粪便气味浓重(因成份中含较多的氮),需要在施用之前进行堆肥;
  牛和马因为是草食性,粪便味道较淡(成份中含较少的氮),除非一直被拴在畜舍中,尿液混入粪便里就会变臭。你可以直接把牛和马的粪肥洒在植物周围,但是它通常包含了未消化的杂草种子。
  在果园里放牧的家禽若蓄养率适中,会让土地更为肥沃,而其它区域(第三区和第四区)可以饲养鹿、羊、乳牛、羊驼等较大型的动物来帮忙维持草地,但还是要调节蓄养率和物种轮替。

堆肥
  制作堆肥有上千种方法,而所有的农夫或园丁都相信自己那一套,这里谈的是我的方法,我喜欢它是因为几乎不费什么力气就能奏效,这是柬埔寨的妇女教我的:
1、用金属线制作一个1立方米的箱子或框架(我用废铁做过),然后准备好要放进容器里的材料。
2、你需要一大堆如麦杆或干草等乳黄色材料,另一堆如野草和牧草之类的绿色材料,一些鸡或猪的粪肥。接着把每样东西捣碎。
3、现在要来制造层次。以25:15:5的比例,先铺上25公分切细的乳黄色材料(含碳量较高),然后用洒水壶将这一层淋湿。
4、加上15公分切细的绿色材料,同样用洒水壶将这一层淋湿。
5、再加上5公分厚的粪肥,也把它淋湿。
6、重复以上步骤直到容器填满为止。
  在温暖的气候下,28天后你就会拥有完熟的堆肥;
  在凉爽的气候下,过程会久一点,但仍然非常快速。
  我不会去翻动堆肥。当我要用堆肥时,只要先移走最上面那几公分尚未完熟的部份即可,它们可以为下一批的堆肥垫底。

养分汤
  这是为作物制造的汤,能够很快就起作用,尤其当你不确定植物为何生病时,使用养分汤特别有效。
  制作方式有很多种,绝大多数都需要数桶水,有的会加入一麻袋的动物粪肥,有的会把康复力叶子丢到桶子里发酵。
  当汤开始冒泡时,就可以把液体抽取出来给植物喝。液态的养分汤利于植物吸收,非常有效。

微生物剂
  原则有一点类似养分汤。
  土壤中的微生物会分解大型有机土壤分子,使其能够溶于水以利植物的根部吸收,然而受损的土壤常缺乏足够的微生物。制造微生物剂的方法是让植物和动物素材发酵,就能培养出微生物浓缩剂,这些发酵物包含大量对土壤养分很重要的真菌和酵母。
  把微生物剂喷洒在疲竭的土壤、牧草地或作物上,补充缺乏的有机质。但要让微生物剂展现功效,必须投入粪肥、覆盖物和堆肥等有机质,否则这些生物会死掉。

生物肥料
  这是从植物根群分离出的微生物,会补充土壤中如钾、磷和氮等营养盐,这是在实验室以腐殖酸为基质培育出来的,被视为可改变目前农耕依赖化学肥料的明日之星。生物肥料能够:
  > 藉由增加土壤中自然存在的微生物数量,提升耕地的生物多样性。
  > 取代50%-100%的无机氮(尿素)。
  > 增加产量。
  > 促进植物健康并减少病虫害。
  > 增加土壤肥沃度。
  使用生物肥料可减少作物中硝酸盐的含量,蔬菜中高浓度的硝酸盐,会间接造成现代农业病「正铁血红蛋白血症」(methaemoglobinaemia,俗称蓝血症),其中的因果关系已得到证实,其它相关的疾病还有膀胱癌、食道癌和胃癌。
  习惯使用尿素这类化学肥料的农夫,最好先用生物肥料取代一部份的尿素,并逐渐在几年后完全停用化学药剂。
使用生物肥料的理由如下:
  > 实地试验的结果证明,生物肥料与堆肥搭配使用能够显著提高产量,而且比单独使用生物肥料来得高,也比仅用氮磷钾等化学元素来得好。
  > 农夫有能力自行制造生物肥料,强化自给能力。
  > 比尿素便宜很多。
  > 促进良好的土壤保护及管理。
  > 能使耗竭的土壤再生。
  > 对环境的影响是良性的;化学性硝酸盐类常会污染土壤、地下及地表水,而生物则会留在植物根圈继续作用。
7.jpg
图6.6概述农地和花园不同区域中适用的养分。
这是基于工作量和材料取得及使用的难易度而定。


土壤的未来
  化学肥料让地球付出石化燃料和土地衰败的代价,不过采用上列技术,可以有效恢复土壤健康,实行时也不需昂贵成本和大型机械设备。土壤复育有赖土壤中的微生物和大量有机质,微生物需要有机质来建立族群,特别是深具潜力的生物肥料,可用来提高作物产量,改善土壤的质地、结构以及涵水能力,比现在任何形式的肥料更能提供土壤对酸碱的缓冲能力,也不会污染土壤或水。
  土壤酸化起因于土壤中有不溶解于水的磷肥,但自然界还是有生物能溶解磷肥,称为解磷微生物。这类生物可从特殊土壤微生物和细菌分离出,其中的假单细胞菌属(Pseudomonas)和芽胞杆菌属(Bacillus)等菌以及青霉菌属(Penicillium)和曲霉菌属(Aspergillus)等真菌类,可借着分泌有机酸,把土壤中不溶于水的磷肥转变成可溶形式,如此一来土壤的酸性就能够被逆转。
惯用的土壤分类系统
  在土壤学专家出现之前,农夫们对于自己的土壤以及他们能够做些什么,都有丰富的知识,也能迅速辨识土壤的问题所在。他们在观察田野多年后,将结果汇整,得到全面性的土壤图像。
  这个工作需要使用所有的感官,针对土壤的潜能或问题进行评估,最后才制成以下的惯用分类系统。

8.jpg
  这套分类系统让你不必进行复杂分析,就能辨别许多土壤问题并加以补救。
  检视图6.7,看看有多少要素会彼此互动,把这些要素综合起来看,就能为土壤绘制精准的图像。
  由于这些要素在土壤中会相互作用,因此当你把它们同时考虑进来,就是辨识土壤类型、了解土壤运作的最好方式。

实作练习
1、列出花园中的植物,再查看本章的PH值表,根据你的经验或知识推测土壤的PH值,然后记在植物名称旁边。

2、从花园中三个不同的地方各挖一把土壤,在基地分析图上标示这些土壤的位置,并为这三把土壤样本绘图。写下每个样本的质地,检视这些颗粒如何黏在一起,然后灌水,看是否会自动分层。 这个方法是在测试土壤结构。

3、如何将其中一种土壤变得具有高生产力?

4、将一桶厨余埋入你的花园中,三个星期后把它挖起来,看你能分辨出多少动物居住其中?

5、制作全基地的土壤分析,用彩色铅笔标示出不同微气候下的不同土壤,绘制一张「泥巴」地图。
  假如土壤遭受损害,想想你该怎么进行修复?
回复

使用道具 举报

主题

帖子

0

积分

管理员

Rank: 9Rank: 9Rank: 9

积分
0
发表于 2014-8-16 09:51:22 | 显示全部楼层
第7章 树木、森林与防风林
(图片点击可放大观看)

  森林的价值难以估计,森林毁灭造成的代价亦难以估量。
  我们确实知道破坏森林会导致水土流失、养分丧失、盐化、洪患、干旱、栖地消失、气候不稳定等后果,但这些损失的成本要如何计算呢?
  森林在各个年龄阶段会展现不同的面貌。老熟林稳固而强壮,每年把自身的25%回馈成为养分,这些养分存在于叶、根、种子与花之中,慷慨且多产。老熟林具备特殊功能,可处理风、落雨、灰尘、养分的循环与保留;年轻的森林则不同,不但消耗许多养分,也很少回馈给土壤或其它植物,纵使年轻的森林能吸收大量的二氧化碳,其量也难以和老熟林相比。
  以皆伐法(clear-felling)移除森林中所有的老树,会让剩下的树木特别容易感染疾病,并造成大型暴风、冰雹、干旱等气候灾难。
  若想吸收大气中多余的碳,减少裸露的土地及其它表面反射的热能到大气中以避免全球暖化,最好的方式仍是抢救老熟林并且种植新的森林。现在有科学家认为当地球上的森林面积只剩下原有的40%时,其它生态系统也会开始瓦解,这个数字似乎是水、土、河川可否永续的关键。

我们的伦理任务是:
  > 拯救所有仅存的老熟林。
  > 在多雨迎风的坡面上种更多树,增加凝结作用。
  > 在河川、湖泊、池塘、水坝及溪流周围种植森林,以净化水质。
  > 从森林取用各种产品之后,要进行补偿造林。
  > 为后代子孙种植森林。
  > 种植森林以稳定自然及人为开垦的生态系统。

我们的设计目标是:
  > 设计并种植多年生而多样的植物地景,让它们以有效且多样的生态社群(或称做waru)方式互相合作运行。
  > 设计基地地景的目标,应在植物成熟后达到至少40%的林木覆盖率。

如果没有设计目标,就会:
  > 淡水将被污染
  > 河川与湖泊会派积,造成洪水。
  > 土壤的水分耗尽
  > 动物与作物的产量降低
  > 能源成本上升
  > 水分快速离开地表,土壤易受侵蚀。
  > 风媒的疾病与杂草种子无法经由植被过滤。


森林的功能
  森林可以视为活的有机体,为地球上生命的延续执行独特的进程。森林最主要的功能是:在水流入河川、湖泊、地下蓄水层等水体之前,让土壤有时间用各种方式来涵养并净化土地上的水。这需要一个完整的森林来实现,每一棵树各司其职,分工合作来达成森林的功能。

森林作为一个合作体
  如同所有的有机体,森林也是由数个要素所组成。林木、灌木、草本植物、草、地表植物等等是森林中固定的物种,各自负有特殊功用。其它是可移动的物种,包括鸟类、昆虫、哺乳动物及蜘蛛等。
  后者替前者进行授粉、传播、施肥、耕耘等工作,前者则提供后者食物、安全、巢穴、医疗等功能。树木跟这些伙伴们便形成一个生态社群或称Waru。
1.jpg
(见图7.1)
  一个区域大量种植单一树种,例如松树林,只能算人工林场,不能称为森林,因为它的功能、栖地环境与组成元素都非常有限。

森林的细胞
  把老熟林想象成一个有机体,那么每棵树就是森林的细胞,树的一生会历经多次重量减轻的过程。一旦我们了解树木的运作方式,就会发现它们是工程奇迹。
  树木不是标准化且一成不变的,每个部分都像是迷你生态系。一棵树的树皮、根系、花、叶、生长点,都组成独一无二的区域,进行不一样的功能。要了解森林,我们必须要了解树木如何和风、阳光及水互动,这些都是第5章讨论过的气候要素。树木调节空气质量、温度、湿度与风的效果极佳。

森林与风
  > 风会修整树木并使其扎根--盛行风会「修整」树木,塑造出树木的形状,让你相当准确地预测当地风吹的方向与强度,并配置防风林。
    大型树冠的树木如橡树,会利用自身的重量来抵抗强风,而树冠较轻的树则把树根深扎土中来固定。在飓风常见的地区,扎根性的树种非常重要。

  > 森林边缘的树木--生长在盛行风一侧的树木,树皮与叶子的颜色较浅,以利偏折射光线与风。在落叶林中由白桦扮演这个角色,在澳洲则是浅色树皮的尤加利树。

  > 边缘具有过滤气流的效果--风如同水一样会「载货」。
    它携带小冰粒、砂、尘埃、细菌、病毒和种子。处于迎风面的树木通常都有较厚的树皮以抵挡风中物体的冲撞。有些树有小而细的树叶,可以「捕捉」这些物体并当成养分储存起来,所以森林边缘可说是养分的捕捉器。而且比起背风侧,面对盛行风的那一侧具有较富饶的土壤和较强健的树木。
2.jpg

  > 风的偏折--森林里的风,一般来说有60%会被偏折并抬升,这是因为功能特殊的森林边缘相当于风的梯子。森林边缘的物种往往会形成45度或60度角,这些物种生长稠密、叶型小、茎干粗壮,只剩40%的风会穿透「边缘」,或这面森林罩,不过风中大部分的承载物已经被清除,能量也被吸收。风被抬升并偏折后受到挤压,可上升达树冠高度的20倍高空;若是潮湿的空气,被压缩时就可能形成冷却凝结和降雨。
  > 调节风的温度与湿度--如果风是冷的,会与树和矮灌木的叶子摩擦升温并凝结;如果风是热的,会因为蒸发作用而冷却。在边缘500公尺之内的风变得停滞,这里的空气干净、温暖、略微潮湿,是极佳的作物生长场所,这就是我们想要设计出的密集、有生产力、受保护的生长区,所以我们也要在森林中的空地中种植并设计出类似此地的景象。图7.2森林的边缘必须保持不受伤害 才能避免风伤、磨损、病害、 害虫与杂草入侵森林。


树木和太阳
光合作用--树木吸收太阳的光能,再转为化学能的过程称为光合作用。
在热带地区常见的深绿色或略红树叶,能吸收的阳光量多,使得周围温度降幅也较大。
光合作用需要土壤中的水,叶背的蒸发作用及蒸散作用如同泵浦,会将水由下往上抽。
蒸发作用与蒸散作用--树木的蒸发与蒸散作用会让水成为空气中的湿气。
白天的蒸发作用伴随着冷却效果,所以森林比无地被植物的地区更凉爽;在夜晚,潮湿的环境下,水气凝结在树叶上,让周围的空气变暖。
树叶的成分中有86%的水,所以和光秃地表相比,森林是日间较凉、夜间较暖(水体的微气候效果)。
图7.3呈现出植物的蒸散与蒸发作用,两者统称为蒸发散作用。在非常干燥的地区,植物的蒸发散作用会使干空气变湿,而在非常闷湿的地区,树叶撷取水分会使空气变干,这样运作下来,森林就如同天然的空气调节机,能清洁空气并控制极端的湿度与温度。
3.jpg
此外,如同在第6章所学,树木的根将水拉高,让山脚平原地区的地下水位保持在低处,防止盐分聚积在土壤下方几公分之处,避免土壤盐化。树木吸收阳光,也可减少刺眼的强光。


树木与降水
凝结作用滴灌森林--在气流潮湿的地方(例如面海的岸边或岛屿)空气流动快速,还会在树叶上凝结。
在茂密的热带雨林中,叶面凝结降水可达整体降水量的80%-86%,林中的树木多依赖这份水源才能繁盛地成长。光是一棵树的树叶面积即可达16公顷,所以即使没下雨,森林透过凝结作用捕捉水气的潜力也非常的惊人。
树木是蒸发的泵浦--树木在蒸散时将水气抽送到空气里,把它吸收到的75%降水量送回空气中,塔斯马尼亚的蓝胶尤加利树每天送回大气中的水分高达4000公升。在混合森林中,每公顷约有60棵树,把水送回气流中的量非常大,足以凝结并在他处降雨。根据计算,内陆的降水有60%来自森林的蒸散作用,因此,砍掉一处森林,会直接导致另一区出现干旱。
树木保护土壤--森林的树冠保护土壤免于水和风的侵蚀,在没有植被的光秃地表,一场大洪水可将一公顷地上的80吨土壤全都冲走,通常是表土和有机质最先被带走,冲入海中,成为不可逆的结果,剩下的表土与底土则变成坚硬的黏盘,通畅无阻的地表径流造成河水泛滥,并让水坝淤积。


森林上的降雨
拦截层--雨降在森林上方时会分散开来,就像水受到表面张力所束缚形成的包膜一般,雨散落在树叶上,也被枝干、蛛网、花朵、昆虫与鸟的巢所接取,有些水分就在这些地方蒸发回大气。在树冠层被拦截的雨水量取决于树冠的厚度,以及树冠层与枝干的密度。以降雨的百分比来看,大约有10%-25%的降雨被树冠层接住而没有落到地面,这就叫做拦截层。
常绿树比落叶树能拦截更多的雨水。(参考图7.4)
4.jpg

穿透雨--其它降雨以雾状的水气和水滴形式穿越树冠层,它包含有机盐、灰尘、植物分泌物,昆虫排遗与脱落物等,像是富含营养的汤,直接滴落在树冠周围外缘,也就是所谓的滴水线,下方就是营养根的所在。
覆盖物吸水层--水在遇到根系之前,还得经过树皮、主根、真菌、腐植质等形成的吸水层。每3公分厚的覆盖物可吸纳1公分的降雨量,当土壤变干时会将水再度释放出来。
透过土壤的过滤--在更下方的40-60公分,穿透雨会被土壤中的孔隙通道、动物巢穴所吸收,也被土壤中的真菌、细菌吸收;经过腐植质与矿物质颗粒的过滤,最后被植物根系吸取。这些水一开始被黏土颗粒与腐植质束缚住,多余的再慢慢从土壤中渗出。这些水,有一部分供养给土壤的有机质,一部份被紧紧地束缚保留住,另外有些会被储存在土壤中的凹穴以及腐植质当中。
过滤出的水--当上述的动作都完成了,多余的水开始缓慢地流向河流、山泉与海洋,此时水是洁净的。


防风林
  防风林的设计,可运用你对森林功能的知识做起。防风林设计良好,便能发挥类似森林边缘的功能,保护土地并增加作物产出,如蜜蜂的饲料、柴薪与建材。一排松树并不是有效的防风林,因为当下方枝条掉落时,风速会增加,而一排深色树干形成的长长阴影会降低作物产量。
  风跟水一样,会流动、会被偏移转向并抬升。它会形成分层:热空气上升,冷空气漂移到热空气的下方。每处基地的风况都有可预测的模式,有时可以调查历史纪录,有时必须观察树木外观的变形(被风修整)以及建物的磨损情况来了解。
  每座防风林的设计都不同,要透过区位和微气候分析来决定何处应设置防风林。本章的作业是指出基地中最极端的风--最热或最冷或最强来自哪个方向?持续多久?以及在那个季节出现?
  > 每处基地需要35%的永久树种,将防风林纳入。
  > 利用风的天然特性来创造理想的微气候。

如果没有防风林…
  冷风会把热从植物、建物、水体与生物的表面带走,风速与水份蒸发速度都会加快,会形成风寒效应(chill factor)。结果是迎风面的气候比实际温度来的冷;植物生长受阻,变得矮小且产量减少,建筑物的太阳能设施与隔热功能也都会降低。
  防风林的生态功能包含:
  > 作为撷阳区
  > 减缓风速或冷却效果
  > 减少水体或土地的蒸发作用
  > 控制冲蚀
  > 提供牲畜保护遮蔽
  > 过滤灰尘
  > 形成风与水的养分存取区
5.jpg
图7.5防风林的优点 防风林有多项益处,包括调节气候、增进动植物产量、储存能源等等。

表7.1 :防风林的特殊功能
6.jpg

防风林的高度、密度与形状
  图7.6说明风被完全挡住时的移动形式,以及如何将风从较脆弱或作物地区引导吹向它处。防风林的效力范围,可达其高度的20倍之远。不过,离防风林越远,效果会逐渐减弱。阻隔物的另一端,会因为防风林而出现空气流动,或是形成具有破坏力的风漩涡,因此设计原则是营造类似森林「边缘」的效果,让风抬升。防风林的形状最好让末端逐渐变尖呈锥状,以减低风速。
7.jpg
  效果最好的设计形状是回旋状或抛物线状,一方面可将风引导至侧边,另一方面也具有撷阳的功能。一块基地上可以有数个防风林。盛行风的吹拂方向被抬高之后,就不会再往下吹。这种设计特别适用于果园。

如何设计防风林
  如同第3章所说明,最好依照演替过程,先种植小型的强韧树种,包括当地的防护树与先驱物种,为之后极盛相的物种准备土壤。
  防风林植物应具备下列特征:
  > 强壮而深入的根系
  > 耐火及耐风,富含纤维的茎干,多肉或具小毛的树叶。
  > 早期生长快速的植物,先驱树种有此特性。
  > 落叶丰富的固氮植物,可自我覆盖并增加额外产出。
  评估新种植物的风险,必要时要做树木围篱或栅栏等额外的保护。

不同生态系统与气候环境的防风林
  海岸区、沙漠区、霜害严重的内陆、常受飓风威胁的亚热带区及寒带气候区,在不同的生态环境要设计不一样的防风林(参考图7.7)。透过分析了解基地上的风在各季节的状态,有的风宜人温暖,有的风冷洌,或许你需要在向阳面设置能过滤灰尘的防风林,它们可能是落叶树,便于在冬季接收阳光。
8.jpg

小型防风林
  虽然你可能不需要为大面积区域设计并种植防风林,但多数花园都需要防风林,但可能不会整年都用到,举例来说,菊芋就适合作为夏季的防风林,或是寒带的撷阳区,可收集并引导阳光照射,帮助蕃茄成熟。
  有时候,防风林可能是只有膝盖高度的树篱植物,例如在寒带地区可利用熏衣草作为树篱。海岸附近的风有磨蚀性、干燥且含盐分,小型防风林可以在夏天或冬天有效地保护作物。


实作练习
1、一天2次,在早晨与黄昏时刻,到你的花园或土地走走,感觉经过脸或手的气流方向,并画在你的规划图上。
2、替一个你很熟悉的基地设计防风林
3、想想看你是否需要全年的防风林,或只在部分季节需要而已,列出可能的植物清单。
4、如果你要替当地小区做规划,你认为哪些场合需要防风林:
  > 为了购物的舒适
  > 为了购物时的休息空档
  > 为了和孩子们野餐
  > 为了走路去教堂、邮局或其它地方办事?
  你想改善的负面影响是什么?干热的风?冷冽或过多灰尘的风?哪些物种和植物的特性符合你的需要?
5、当人们讨论都市中的「街谷」(street canyon)效应时,你认为那是什么现象?
回复

使用道具 举报

主题

帖子

0

积分

管理员

Rank: 9Rank: 9Rank: 9

积分
0
发表于 2014-8-17 07:34:28 | 显示全部楼层
第8章 我们的植物与传铳种子文化遗产

  植物组成生物中的植物界,界之下再分为门、科、属、种和栽培种。
  种通常定义为可以异花授粉,产生下一代,且名字有两部分,例如一种常见的豆子Vica, Vica是属名,就像姓一样,而faba是种名。栽培种则还有种之外的品系名,例如:Vica faba"blue gem" 是蓝宝石之意。
  这一套植物分类系统是基于花与果的相似度而建立,由瑞典的卡尔.林奈(Carl von Linne)于1753年所发展。因此,生长于热带的高大树种与温带高山的地被植物也可能是高度相关的物种,例如Grevillea robusta,一种大型的热带树种,就和一种寒冷高山上的地被植物Grevillea laurifolia有很大的关联性。
  每个国家都拥有适应该国气候、土壤、地形的植物,这些植物扮演着照顾土壤、水、与动物的角色。植物的生产与用途是所有实践朴门永续设计中重要的主题。现今许多地方的植物,包括原生与驯化植物都面临着灭绝的威胁,这些植物应被视为该地区所有人的公共财产。
  植物的传统文化目前正遭逢前所未有的威胁。
  跨国企业生产需要搭配化肥、杀虫剂的高产量杂交品种(HYV)。这些高产量品种无法产出优良的下一代,因此需在每个生长季节时重新购买种子。同时,在地高质量稳定的品种被放弃,使得两亿五千年的基因丰富度正在锐减。
  为了种植单一作物或兴建房舍而砍乏林地及进行整地,会对生态系中的物种多样性与健康造成威胁。为了木材而砍伐森林同样也会对生物多样性和生态系的健康造成严重的冲击,即便是微小的破坏,例如除草,也可能让某种植物死亡。
  
1.jpg
我们的伦理任务是:
  > 保存、繁殖、传播所有在地、传统的物种。保存并种下这些种子。
  > 启动在地的种子银行,或参与既有的体系,贡献你所拥有的种子。
我们的设计目标是:
  > 了解将植物和种子放在朴门永续设计中的什么位置。
  > 降低气候与微气候对它们的影响。
  > 描述它们的功能与产出。
  > 藉由简单的繁殖技术,培育非杂交种。
  > 挑选、干燥、储存并栽培我们自己的种子。
如果没有设计目标,会:
  > 失去某些物种,有些甚至在被辨识之前就已经失去了。
  > 植物被错置在设计中,使设计质量(效果)降低。
  > 灾害有可能会伤害所有的作物。例如:洪水、火灾或鲁莽不经意的砍伐。
  > 可能遭受虫害或病害。
  > 国际企业可偷走我们的植物、种子、基因与染色体。
  > 我们将失去对物种与品系的选择权。


植物的功能
  身为一位朴门永续设计师,我们对于植物在设计中的功能、产出与本质(特质)都有兴趣(见图8.2),我们也根据这些功能、产出与本质来帮植物分类。柠檬树就是一个好例子,依照不同的设计需求,我们会发现它可以分类如下:
   2.jpg
  在本质的类别中,柠檬树可列为常绿树、全株长叶、会长出果实,且叶子与花都有香味。它们的功能则包括作为基地受风面的防风林,或种在向阳处遮阳,它们也能提供自己所需的覆盖物。柠檬树还能产出果实、果酱、果汁、果皮、种子和圣坛上所需要的精油和木材。
  因为了解不同植物的本质、功能和产出,你就能为你的基地选择最好的植物。
  举例来说,如果要栽种防风林,你就要列出所有能够作为防风林的树种,这些树种需要拥有下面几项特质:
  > 全株长叶
  > 多重枝干
  > 树型呈圆形
  > 叶片较小
  > 常绿树种
  当你一旦确认了一处基地的需求,如需要抗旱或耐酸,接下来的问题就是「我要选择什么样的植物?」每一种植物都必需提供两种以上的功能。
  有一些网站已经列出了朴门永续设计系统中许多植物功能的表单可供参考,如以下网站:www.permacultureplants.net

植物的多样性
  在第3章我们已经知道物种多样性能够稳定生态系,对于植物尤其如此,因为植物拥有多元的用途,许多很棒的特质以及功能,
  包括:
  抗虫
  提供氮
  营养循环
  防火
  有效率的运用水
  抑制碳
  降低炫光
  提供覆盖物
  温度调节
  耐旱
  改良土壤
  防风
  多元产出
  土壤保护
  遮荫
  防洪
  食物
  提供栖息地
  在许多大大小小的灾害中,像是洪水、干旱或合作伙伴突然像恐怖片角色似地发狂,如果你所栽种的植物多样性高,有一些植物会存活下来。尽量种植多种品系和种类的植物,举例来说,如果你有4-5种的洋葱,不但整年都会有产出,也能保障在疫病发生或环境灾害发生时,仍有一些种类会存活下来。


辨识植物
  朴门永续设计师要面对的一个问题是如何辨识和获得不同种类的植物,并在当地好好种植。这些植物通常无法从商业管道取得,反而是一些老农人会告诉你这些相关信息,甚至给你种子、枝条或苗,在地香草或园艺团体也可能拥有相关知识。
  植物可以根据其发源地的气候归类。有些植物和蔬菜只能种植在夏干热冬湿冷的绿洲型或地中海型气候,如果种在拥有湿热夏天的地方,它们很容易得到真菌疾病。不过,如果种在有特别微气候的地方也是有可能成功的,例如空气对流良好的西晒墙边。
  当你发现一种想要纳入你的朴门系统中的植物时,要仔细观察。同一类植物倾向拥有一些特殊的特质,像麝香草科都有毛毛的小叶子。你可能会发现某种不认识的植物长得很像某些你认识的,仔细想想并再观察一下它的特点,注意它所生长的土壤、方位、坡度,是树、灌木、香草或草本植物?确认它的产出与功能--可作为覆盖物、是地被植物、可提供动物躲蔽处、可提供食物等等。善用你的自然感官:
  > 触摸它--感觉一下叶子的质地,如果有花或果实的话也检视一下。
  > 闻闻它--捏碎叶子闻闻味道,看看是否会让你想起认识的其它植物。所有薄荷都能从味道辨识出来,还有熏衣草、桉树和柑橘类植物也是。
  > 尝尝它--嚼一嚼再吐掉,看看让你想起什么其它植物。酢酱草科都有同样的酸味,酸模也是(简单地尝一尝后吐掉是很难毒死你的)。


主要的可食植物分类
  同科的植物通常喜爱相同的生长条件。所以只要知道一种,其它大致可以猜出。
  例如:十字花科在冬天生长得比较好,而且对养分的需求很大,所以需要肥沃的土壤,西红柿属于夏季作物(在潮湿炎热的热带例外,在热带蕃茄是冬季作物),且生长季长。了解这些条件后,就可以根据植物的需求来规划连续性的食物产出模式。
   3.jpg
两种重要的科别
  豆科--在根部与固氮细菌共生,提供可溶性氮给植物,多余的氮则分泌到根圈(根的周围空间)及土壤中,属于提供养分的植物。也在榖类作物外提供蛋白质,是素食、纯素者和发展中国家人民重要的蛋白质来源。

表8.1:主要的作物科别
  
4.jpg
  禾谷科--被视为主食,提供多数人能量与碳水化合物。所有的国家与文化都有其主食,例如苏格兰人以裸麦与大麦为主,中国人以米为主,爱尔兰地区以马铃薯为主,南非则以玉米为主。


繁殖
  从老植株繁衍出新植株称为繁殖。大部分的植物在自然环境中都能繁殖得很好,甚至更为适应更为强壮,不过某些驯化植物需要一些特别的技巧来帮忙繁殖。
  植物繁殖有几种方式,表8.2列出主要的几种,你在任何的园艺好书中都能读到这些方法,试试看会很好玩,你也可以把多余的植株送给别人当礼物。
  
5.jpg
种子保存
  种子保存很便宜,很容易学习与实作,也只需要一些些器材。种子保存意味着收集自己的种子来:
  > 种好它
  > 保护种子 不致损坏
  > 长久保存
  > 省钱
  > 可以自选品种
  > 保存传统品系
  > 保存适合不同情况的种子,例如干旱、洪水或病害
  > 育出新品种
  > 与邻居交换
  > 捡选出适合在地特质的品种,例如高产量、体积小
  > 拥有品质优良的种子
  > 在家就有下一季就能种植的种子
  保存种子的人不需要购买种子,不但省钱且整年都能种植,保存的种子可以留在家里,和朋友交换,也能送到种子银行。
  

6.jpg
购买国际种子的问题
  今天世界上大部分的种子都被大型石油公司如壳牌和药厂像孟山都(Monsanto's Pharmacia)或安万特(Aventis)、先正达(Syngenta)等跨国企业所拥有、生产与控制。这些公司把种子当作商品生产,藉以营利而非作为食物来源。他们贩卖的种子与在地种子不同,迫使农人需面对更多问题:
  > 有些种子是杂交种,平常长得不太好,只有在农人同时购买使用“种子+化肥+杀虫剂”才能有好产量,否则农人就会因为作物生长不良而蒙受损失。而且当旱灾、飓风或洪水等天灾而没有收成时,农人就会陷入需要借钱来向种子公司再次购买所有商品的恶梦之中。
  > 大型跨国种子公司希望农人每年都会跟他们购买新的种子,所以改变种子基因,使种子无法繁殖。
  
7.jpg
  > 种子公司贩卖的种子,通常是在距离农人很远的地方所繁殖,举例来说,小麦种子多在干燥地区繁殖生产,但却在潮湿地区贩卖,因此产量很低。
  > 种子放太久或有病害,都会让种子的质量低落,发芽率低和原先的种子不一样。
  > 种子公司只喜欢一小部分的种子,就是高产量的品种,却丧失抗病、耐旱、耐湿、风味与营养的基因与特质。


保持品种纯度的方法
  理想中你会希望种子生长得很好,并保有原先你特意挑选出其父母株的特质,这就会需要尽量保持此品种的纯度了。有些植物是自花授粉,因此自然而然就能保有纯度。
  要确保种子的纯度,你可以参考下列作法:
  > 在不同时间种蔬菜,例如种植季节开始与季节结束的品种,如此花粉不会混在一起。
  > 针对同一品种的蔬菜,种植处要有点距离,避免异花授粉。运用综合配套栽培法或运用挡风设施,避免花粉被风或昆虫带到其它植物上,如小黄瓜、茄子或蕃茄。
  > 同一品种的植物同时栽种,但将花以纸袋套袋,避免花粉与其它植物混合。
  > 用篮子、笼子或网子将整株套住,避免经由空气、风或其它昆虫与其它植物的花授粉。

为种子选择植栽
  一般来说,选有下列特质的植物:
  > 一代传一代的
  > 流传久远的在地品种
  > 市场上没有的品种,而且买不到的
  > 刚到的好货
  仔细地观察生长中的植栽及其果实,你才能决定哪些会有比较特别的特质;最好拥有下列特点:
  > 能在干旱时存活
  > 高产量
  > 果实较早熟或较晚发叶,以及根茎类作物
  > 最好可生长在特殊的土壤,无论是黏土、砂土或酸性土
  > 好吃
  > 能在洪患后存活
  > 能撑过炎热或酷寒的季节
  > 拥有硕大的果实或种子
  > 富含营养
  通常选择拥有不超过上述三种特点的植株。
  
当你选择了拥有某些特质的植株后,在上面绑上有颜色的带子,提醒自己不要吃掉或采摘其花朵、果实或根。

8.jpg
9.jpg
  
何时适合收集种子?
  > 等到植物上的露水蒸发后,在早上十点前收集种子。采集植物上有照到阳光且健康、没有病害,也没有虫蛀和虫卵的部分。
  > 在水果和蔬菜成熟或过熟时采集其种子,以辣椒为例,要等到它的外皮变软后再采。
  > 当香草种子非常成熟时,将整株植物从土中拔起,倒挂在阴凉处,并以纸袋包起来以免种子散落,保持茎部的干燥。
  > 在高丽菜和豆科的豆荚外皮干透且充满种子的时候采集。
  > 有根的蔬菜要在其果实和种子非常成熟时,采集其根茎部,跟草本的作法一样。

种子的清洁、测试与干燥
  种子在保存前需要彻底的清洁:
  1、在网筛中摇一摇,将树枝、石头、种子外壳等杂物与不良的种子去除。
  2、另一种作法是将种子泡在水中,不良的种子与其它杂质便会浮在水上,留下好的种子。
  3、湿的种子如蕃茄、黄瓜和哈密瓜,将种子挖出来加一些水,放置在室温下发酵两天后,清洗掉残余果肉,然后在不黏的纸上阴干。
   10.jpg
  种子在活着的时候比较重,死掉或虫蛀的种子比较轻,会浮在水面上。要测试大的种子,可以将玻璃罐装水,再将种子丢进去,活的种子会沉到瓶底,死的会浮起来。如果浮起来的比沉下去的多,就再换一批种子测试。
  如果想要处理种子以控制黑斑病、黑脚病和黑腐病等病害,像是菠菜和高丽菜等较大的种子,可将种子泡在50摄氏度的热水中25分钟,之后再阴干。
  种子在储存前一定要彻底干燥,不然容易发霉 腐烂、吸引害虫,或遭病毒和细菌的感染。不过即使干燥非常重要,也不要太干以致于杀死种子,用指甲捏一下或牙齿咬一下,不会凹下去的程度大约就是适度的干燥程度。干燥种子有几种方法:
  > 将种子平均分散在报纸上阴干,避免强风吹袭或烈日的照射,放在窗台下的阴凉处较佳,也可放在防蚊网中,定时地翻动。
  > 放在纸袋中,挂在有微风的地方。
  > 在潮湿地区,可将种子放在火或暖气上方,但温度不能超过45摄氏度。

分类干燥的种子
  > 当种子都干燥了,用网筛筛一筛,彻底去除破碎的种子。
  > 将最大颗又最干净的种子保存在纸袋中
  在袋子上注明名字,并立刻将细节记录在你的日志中
   11.jpg
记录你所收集的种子
  将你所收集的种子细节纪录下来非常重要,因为:
  > 当你想要种的时候,可能会忘记当初保存它的原因
  > 你可能想将种子送给某人
  > 你可能想将它和其它品种做比较
当你采集种子的时候,将下列信息写在笔记本或旧日志中:
  > 蔬果的名字
  > 蔬果的特质:抗病力佳、生产季长等
  > 采集日期
  > 生长时的特别状况:例如正逢干旱
  > 如要分享种子给种子银行,应注明:
  寄件者的地址
  种子名称与特别类型
  关于种子的细节,例如可在极干燥的环境生长
  > 在放种子的信封袋上,写上同样的资讯


保存种子
  如果没有好好地保存,种子可能在种植之前就会死亡、腐烂或发芽,如果妥善保存的话就能存活很长一段时间。
  > 将种子放在塑料袋或纸袋中,再放入密封的玻璃瓶中。密封很重要,因为昆虫会死亡,而细菌、霉菌也很难存活。
  > 你会需要一个黑暗又凉爽约5-20摄氏度的环境。
  > 可以将种子埋在房子或走廊地下一公尺深的洞内,但不要埋在外面。
  > 所有的种子在冰箱中可保存3-4年。
  > 如果已经保存一年,种下前可放在冰箱中2-3天
  > 每两三个月检视一下瓶罐,确保没有霉菌生长或昆虫来产卵。
  然而还是要记住,种子就像其它活的生物一样终究会死亡,因此保存太久是没有用的,而且不同的种子也有不同的寿命。
  保存种子最好的方式就是不断地种植,并和他人分享。

种子银行的功能
  种子银行可以是一处小型办公室、商店,拥有小型或中型菜园的人家。通常经营种子银行的人都非常喜爱种子,他们:
  > 接收种子,并让所有的种子进行发芽测试
  > 纪录种子的表现与生长条件,例如抗虫或抗病的特质,并写在种子包装上及种子银行的纪录中
  > 巨细靡遗地保存与纪录每种种子的数据
  > 短期保存种子至下一个生长季节
  > 尝试繁殖一些新的或很难发芽的种子
种子银行不会:
  > 保存大量种子;他们会将种子送给育苗者或农人
  > 收费
  > 买种子;志工会将种子寄给种子银行
  > 种很大量的种子;某些特定的农人或栽培者会协助种植
  > 将种子卖给跨国企业或其它人

实作练习
1、找两种你想要种植的植物,在表格中写下关于它们的描述,包括种类、特点、功能等,在你的住家规划图中,标示出适合它们生长之处。

2、找出你家附近生长得特别好的在地蔬菜或果树栽培种,你能在自家庭院里种上一株,或请一位朋友来种植吗?

3、寻找你家附近有人种植,却逐渐消失的传统果树或蔬菜,要保障这些传统作物的生存一定要种植它们,而不是保存种子。
  将这些作物位置标示在当地的地图上,如果它们的生存受到威胁,赶紧移植它们并继续种植。
回复

使用道具 举报

主题

帖子

0

积分

管理员

Rank: 9Rank: 9Rank: 9

积分
0
发表于 2014-8-18 07:27:45 | 显示全部楼层
第三部分 应用朴门永续设计

  透过经验和观察,我们了解土壤、水、气候与微气候、植被和防风林的状况,对自己的土地有了整体认识;这些都是基础资讯,等正式开始设计之后,可以不时用来检视设计的好坏。
  下一章会谈到的是另外三种设计的方法,这些方法可以应用在朴门各区的细部,也可以纳入最终设计的规划当中。设计的成果是否有效,取决于是否收集到有用的信息。
  针对不同的朴门区域、房舍、办公室、商店、工厂或土地,应该采取独特的目标和策略以达成永续的目标。在某些地点,由于土地面积的限制或缺乏资源等因素,可能无法划分所有区域。最终的设计规划要呈现适合当地的分区,各区的设计应该妥善融入自然,且应符合朴门永续设计的伦理和原则。
  当你逐一阅读第三部分的各个章节,并完成各章建议的任务后,就可逐步拟出整体的土地规划。等第五区规划完毕后,即代表所有土地和那筑物的设计已大功告成,这个过程就像玩拼图,解决问题的能力和创意对成果好坏至关重要。
  从第0区到第五区之间,设计者的主要任务便是运用所有知识和技巧,重新思考建筑物和土地的规划。

第9章 阅读你的土地
经验告诉我,只有当人们用感官审慎地触摸、嗅闻、看、品尝和记录的时候,才能完全察觉到身边的环境。
许多人在一个地方住了好几年,开始用感官仔细探查后,才惊讶的发现“咦,我怎么不知道这里有树…这里的土质这么好…这边的土这么干…。”
  要想巨细靡遗地了解任何一块土地,都得花上一辈子甚至更多的时间,然而借着持续增进观察技能与环境意识,开始学到何时该做什么事的时候,你就能够从这些练习里获得不少乐趣。这一章里, 要近距离的去观察,它能引领我们更精确的清楚问题所在、评估土地的潜力和解决方案。开始的阶段,先做出一份清单稽查目录,关于你的基地(房屋、土地、办公室)的任何大小事都写,也包括其中的元素如何相互作用。之后要利用这份清单目录来画一份基地分析,这都有助于让最后形成的设计更臻完善。
  了解土地的各种情绪:知道有哪些东西、哪些事在发生、它与周遭的关系。地球被太多人造垃圾塞爆了:错置的水坝、房屋、农作物,甚至是人们聚居之地。现在花时间来弄清楚你的土地是最好的投资,也要投入相同的时间去观察、发问及审思。

我们的伦理任务是:
  > 磨练观察力,把它融合、呈现出来。
  > 周密地思考所有元素与其间的互动。
  > 避免太早下结论(比如这一面太热、那个斜坡太陡之类的评断),等到清单稽查做完再说。
我们的设计目标是:
  > 观察、收集、记录所有「在与不在」基地上的数据。
如果没有设计目标,会:
    容易骤下结论
    缺乏土地的详细资料
    将不适用的知识错置于这块土地,导致土壤恶化、花冤枉钱、信心丧失,使问题更严重。

观察清单与基地分析的生态学功能
  做观察清单的重要功能是把土地上各种变因加以串连起来,并看看它们的互动模式。这些变因包括水、杂草、霜、风甚至灾病。创造这些元素间的关联性,是完成一个好设计的基本条件。
  人们利用卫星和制图师定期制作地球数据,不过这些讯息没办法告诉你问题的根源,虽然可以作为辅助参考,还是不能取代你靠自己观察得出的发现。



阅读土地的技术和策略
  当你开始观察时,可能觉得看不到什么,其实,观察是一种不断成长的技术。到最后,你会觉得假如余生要与一座小花园为伍,你也许不会什么事都知道,但绝对不会无聊。
  清单目录和之后的基地分析,都是设计的基础。要了解整个土地的状况,你需要两种信息:
  从基地上(On-site)与基地外(Off-site)取得的资讯。

从基地上获得的信息
  顾名思义,就是从土地上直接取得的信息,包含:
  植物与土壤取样
  干湿地之测量与体验
  日晒与阴影的角度
  做观察笔记
这些数据有多可靠,有赖你的观察技术与准确性。只有少数人天生即为观察高手,我相信每一个人都有潜力让自己变的更敏锐,将土地上正在发生的事件连结起来,并增强观察力。
  要做好观察与推论,最好的办法就是经常在一天当中的不同时间、不同季节走到土地上,看看许多正在发生的事物,并找出它们的关连性。
  此外,还有几项技术是需要加以培养磨炼的:
有目的的观察
  脑中带着特定主题或问题,前往实际的地点加以观察,你的问题可能是杂草侵入或土壤侵蚀等等。观察时要注意所有和问题相关的大小事。如果是杂草问题,你可能要观察动物传播者、土壤和水的养分和风向,有时候也许要靠触摸、嗅闻或嘴尝。起初,你的观察笔记可能一长串,但慢慢逐一查清后,会删掉一些不可能的因素,然后再把它们当作假说,一个一个测试找出问题原因和解决办法。

推论
  在朴门永续设计的术语里,「推论」是指套用某一处地景和你的土地相似的设计方案,比如,你遇到凛冽强风的问题,想设置防风林时,就去找一个处境类似的土地,它的防风林是自然形成或人造的皆可--很有效,你可以模仿,也针对自己的基地做必要的调整。
  大自然提供我们丰富的样本,是很好的指导老师(参见图9.1)。
   1.jpg
判读模式
  这是将你的观察与推论连结起来。模式会伴随着时间、空间和相关性等因素出现。
  时间因素:
1、假如每天傍晚5点总有凉风吹来,你可将它视为夏季的天然冷气;
2、也许每天日落时会飘来水气,那就不用浇那么多水,不下雨也没关系。
  空间因素:
1、某种植物在某一区长的特别好;
2、某个特别角度(喜欢早晨阳光的)。
日照是最明显的的模式,若你能掌握住菜园里的日晒阴影位置,就能成功地选择在哪里种那些植物。

经验式的理解
  当你身在自己的土地上,就有属于你对这片土地的经验。有些经验可能说不出来,比如某个地方你就是觉得不太适合种植物,一开始不知道为什么,可能以后你才知道原因,所以要相信你的直觉。

分析
  当我们想要精准的将一个新元素放入地景中,又确保它的需求得到时,分析就是个好方法。当我们把动物放到一个系统时,列出「产出」与「需求」表来分析就很有帮助;有些「产出」是动物的行为,例如抓地、传播花粉,其它就是蛋、肉等食物产出。动物的食物与遮荫需求最好是已设计在系统里,才能将人为维护减至最低,像是在鸡活动的区域种谷类、草和药草等等它们需要的植物,本部分稍后在第2区谈鸡与蜂,第3区谈大型动物时会再提到这套作法。

绘制地图
  这是在纸上把观察与发现呈现出来的方式。
  你可以画个草图,把彼此有关联的主体画出来,或是比例图。如果基地规模很小,用A4的纸就够了;如果是座大农场或整个小区,就改用A1纸。这个阶段画草图就够了,除非你要成为专业设计师,否则比例并非很重要。
  基本设计图上,黑粗笔画主要固定的对象,如道路、建筑物、水库、河流等。
  上面盖一张描图纸,加上你的基地分析与清单调查结果。(参见图9.2与图9.3,Rob的设计)
2.jpg
  若你收集了许多资料,可以在基本设计图上面增加几张空白纸,写上注解。如果道路和建筑物的资料塞满整个页面,就将水、植物、土壤画在另一张纸上。你的清单目录与基本设计图都能呈现在同一个画面。
  之后在做基地分析时,再把第二部提到的气候与微气候、方位、景观、土壤状态和其它不利因素等纳入分析。

从基地外获得的信息
  这是指从基地以外的来源得到的信息。
  通常这些资料都已经有了:
  从电话簿里的公家机构开始找;
  如当地的园艺或历史社团协会;
  造访小区图书馆、老居民等,都是很好的资料来源。

气候信息
  在澳洲的乡村地区,邮局会搜集当地降雨量、风、温度、霜和蒸发的基本资料。
  气象局有更广泛,时间更久远的数据文件。
  乡镇公所也许能给你降雨量统计、降雨发生率与分布图、风速、风向及强度、阴晴天、雾与霜的记录,近来还增加空气品质的数据。
这份数据记载着基地边界和重要地标,是设计过程的第一步

地图
  国土局或中央勘查局有各种不同比例的地图,因应不同需要,像植物、土壤、等高线、空照、土地使用等等。县市机关也会有关于工业和环境区域规划地图。
  地籍图是依照实际比例的地图,精确标示出界线,土地税就是依这份数据计算出来的。
  地形图很有用,因为上面标有等高线。

植物
  你可用植物图鉴、地图或找人帮你认出原生植物、杂草、食物以及稀有品种;
  国家公园和野生动植物部门、大学、图书馆、公家机关、植物园、保育社团和在地的农艺社都是可以利用的资源。
  致力于荒野、野生植物保育的组织里,也会有人对当地植物与土地群落的历史做过研究,都可以去挖宝。


  水资源局或水利局可提供有关水质、建造水坝、地下水道、河川改道和保育的法律或结构性资料。
  另外,从看守溪流、看守海岸等小区性组织,也能查到珍贵的地方资料与历史。

农业事务与经济
  农业促进部门可提供园艺、畜牧业、植被重建、土壤、盐化与一般土地照顾问题的数据。

计划与法规
  如果你需要环境计划与法令信息,包括濒临绝种物种、道路、信道、区域环境计划、遗产保护令、水管理等,可洽规划与环境部门。

资料大串连
  我们有两大基本资源:人和土地,透过这本书将这两者紧紧交织起来。经由每一章的实作练习后,你对于观察、分析、判读模式和了解关联性的技巧会愈来愈好。
  再看完第二部有系统地学习生态学主题后,你对土地的知识与经验也更上一层楼。

   3.jpg
  这一章开始,你会借着加入模式、区域和区块,将土地设计做得更完整。你可以评估你的设计是否符合以下几点:
  > 土壤、水与物种的永续性,并符合世代间的公平原则。
  > 生产量高
  > 多样性
  > 进入成熟期后不需太多维护(15年内)


实作练习
1、做一份土地稽查清单
实地走进土地上,别只是走马看花。郊区空地或小农园比较容易量面积,若是大一点的土地,就参考当地政府机关出版的地图,实际走一遍,从边界测量面积大小。
> 带着卷尺(30公尺长)或一条绳子,每10公尺处打一个节。先量出土地的范围大小,眼观八方,将你所见的都记录在你的本子里,篱笆外的事物也不例外,大略的草图即可,此时并不需要精确地描绘出很完整的东西。
> 采集土壤和植物样本,把土壤、水、植物和土地使用的状况都记录下来。
> 标示出方位、斜坡、道路和土地健康与否,例如:受到侵蚀或有良好植被等,愈详细愈好。
> 将你的这份草图贴在家里墙上,时常看着它并加以思考,抓出元素间的关联性像是土壤与水、土壤与植物、或土地使用与植物,譬如:『斜坡底部似乎有渗流,因为那里长了草』,然后再回去实地观察,选择不同的天气状况,比如:晴天和冷凉雨天。
  当你学到了更多,再随时修订你的观察纪录。

2、现在要准备做你的基地分析,重新画一张你基地上主要的固定标的物:建筑物、篱笆、溪流、小径、道路、贮水池和等高线。
  你也可以去公家机关要地籍图和地形图,将基地的界线描下来。
  接下来的几章,你会在设计图内加入更多细节,把图贴在稽查清单旁边,方便相互比较。
  做你能做的,没有好坏之分,不论加什么进来都会让设计内涵更为丰富,好好做吧!
回复

使用道具 举报

主题

帖子

0

积分

管理员

Rank: 9Rank: 9Rank: 9

积分
0
发表于 2014-8-18 07:30:27 | 显示全部楼层
第10章 发展设计方法
(图片点击可放大观看)
区域与区位是朴门永续设计当中,
在基地上应用知识与土地讯息的设计法基本名词
设计法可以用在新的荒地上,也适用于已在使用但希望做得更永续的土地上。
方法可以是有机的,或针对现行作法加以调整,
我们称为改造,或是滚动式朴门永续设计。

我们的伦理任务是:
  > 将大自然视为朋友或同盟,去理解其生存之道,也接受其忠告。
  > 实施不伤害且尊重土地自然原貌的设计方案。
我们的设计目标是:
  > 产出丰富
  > 只需低度维护
  > 无污染的生活方式与事业
  > 趋近内在自足的封闭系统
  > 多样性,且能够于不利的条件下迅速恢复。

如果没有设计目标:
  > 我们将住在一个脆弱、有污染,生产力又低的环境。
  > 设计将导致伤财、助长环境的侵蚀破坏,并耗费地球有限的资源。
  > 永续生活的目标更难达到

区位分析
  在此设计方法中,东西南北要先标出来,它们和太阳、风、水与微气候有关。
  先从观察这些基地外部的四个因素开始,然后再轮流由各个方位来分析,注意这些可再生能源对整个基地环境的影响。
1.jpg   
图10.1是Rosie的农场区位分析

   2.jpg
图10.2是Rob的分析

   3.jpg
图10.3是作者的区位分析

这些分析都呈现出:
  > 冬、夏两季的日出与日落
  > 夏日的凉风与暴风
  > 冷风的来向
  > 危险因子的可能来向(如火灾、污染、洪水和台风)
  > 降霜和雨的情形
  > 基地附近的植物、建筑物、其它威胁和有利的条件
  了解这些外在因素的型态、强度与方向对基地的影响,就能把这些考虑放入稍后的设计里头,依你所需去增强或减弱其冲击。
  举例来说,为了过滤砂尘,你就要选择小叶灌木来当防风林;如果你的地区有飓风、幅射、水灾或其它污染等隐忧,这些也都要纳入设计考量。
  画设计图的提醒:
  用不同颜色的原珠笔或蜡笔来表示,比较清楚好年。我会用蓝色代表水,棕色代表道路与建筑路,黑色是围篱,绿色是植被


基地区域
  基地区域的划分能帮助设计者将经济活动放进基地里,达到最低的投入,资源循环、高产出,低维护与迅速恢复。各元素之间有效连的程度,是每一区是否永续的关键。基地区域可想像成一系列同心圆,住家是圆心属于第0区,以此向外延伸。
  
4.jpg
5.jpg
6.jpg
7.jpg
8.jpg

  你要视各区的产出、功能与维护需求,以便适当地在每一区设置动植物和建筑物。举例来说,鸡要养在靠近住家的位置,因为你经常要取鸡蛋,而且鸡只需要时时补充干净的水;杏树则种在离住家远的区域,因为一年之中只有几天收成,也不需要经常照顾。基地区域划分是朴门永续设计的主要策略,它能创造出此同样面积的惯行农法更丰富的多样性和生物量。
  从第0区的住家开始,到第5区自然森林共6区,每区皆有其最恰当的功能和规划。你可以先问问自己以下的问题来决定规划的形式与大小:
  > 这一区的生产力如何?
  > 它需要多少能源、水及营养补给?
  > 它是否需要经常维护与照顾?
  表10.1是个区域划分的摘要表格,它就是用上面的问题来帮助你思考地景设计。
  
9.jpg
  大部分的郊区基地可以包含到第一区和第二区,这两区可以分开也可以合在一起。这两区都使用了住家的中水,将有机废物变成有机腐植质,供养你大部分的粮食作物(除了榖类),是你自给自足的基础,也阻挡有毒化学物的入侵,远离毫无规则的农业商业行为,还有漫长无节制的食物里程。
  在同心圆的分区概念中,靠中心的第一区产量最多,但对资源的需求也高;反之,离圆心最远的第五区则相反,长期只需低度维护,消耗的资源也少。
  请注意,基地区域是一种观念,不是固定的土地界线,它们之间的划分是流动性的,可以随着时间弹性调整。依照土地的本质在基地上分出恰当的区域,反映出斜坡、太阳方位和土地的自然特征。所以我们不会砍掉原生种树林,去种外来种的果树;原来的灌木丛林可合并成野生动植物廊道或直接划分为第五区。
  此外,陡坡、自然生态系、河流泉水等,让它们保留在原始的植被状态下比较能抵抗侵蚀和灾害,那么这五区显然就无法像同心圆一样整齐排列,图10.4就是在这样的情形下产生的区域划分,房子与第一、二区位于被充分保护的土地上,并且沐浴着阳光。
   10.jpg
  每一块基地都不同,因此当你设计自己的基地时,用谨慎和深思的态度,经过长时间观察,便可发现区位和基地区域如何配置最能增加产出、减少工作而且持续增加永续性。


关联性的配置
  朴门永续设计常用的设计方法,就是整合区位与基地区域,将土地的潜力发挥到最大,关联性配置方法让你把植物、建筑物和动物放在彼此产生关联性的位置,强化彼此的功能,能达成高产出、低耗能的目的,例如:水塔靠近浴室和厨房,而中水的排出要在菜园附近以方便使用;工具相应位在基地的中段位置,因为工具会时常拿上拿下使用;鸡舍位于高处,这样搬粪肥比较轻松,下雨的话也能施肥到下面的果树。
  现在你已经学到朴门永续设计的主要设计方法,出做了整个基地的水土计划,请回到第四章全基地水计划,与本章图10.3比较一下,再看看基地分析与区位分析如何结合在一起,如图10.1所示
  下列的指导方针可以当作设计时的小提醒:
  > 从小规模开始,第一次就做好
  > 在既存的系统中做渐进式的改变
  > 持续测量你的生态足迹
  > 朝向更高的永续性
  > 依据时间、规划和预算来做设计
  > 订定可测量的目标并监测进度
  > 当出现意料之外的满意结果,或你想到更好的,就改变目标

实作练习
1、检查你的基地分析并完成它
看看图10.2Rob的基地分析,他如何发挥自己的土地。再看图10.1Rosie如何分析较大的基地。
你的分析有包含气候、微气候、方位、景观、土壤,限制因子甚至是历史吗?
比如曾经采过矿藏,把你的基地分析贴在墙上,一有新的观察出现时便继续丰富它。(就算花上一辈子时间,也不会有完成的一天或达到十全十美,因为每一片土地都值得终身学习)当你密切观察你的土地时,有什么让你惊讶不已的事发生?有没有觉得你的观察技巧一直在进步呢?

2、准备你最终的设计。拿一大张新的纸,画下主要的永久设置,在这张纸上做你的区位分析,把你的观察都写在土地界线外边,然后再看一次Rob与Rosie的图。
回复

使用道具 举报

您需要登录后才可以回帖 登录 | 立即注册

本版积分规则

小黑屋|朝圣者客栈

GMT+8, 2026-4-24 16:48 , Processed in 0.049223 second(s), 23 queries .

Powered by Discuz! X3.4

Copyright © 2001-2021, Tencent Cloud.

快速回复 返回顶部 返回列表